Warning:
JavaScript is turned OFF. None of the links on this page will work until it is reactivated.
If you need help turning JavaScript On, click here.
The Concept Map you are trying to access has information related to:
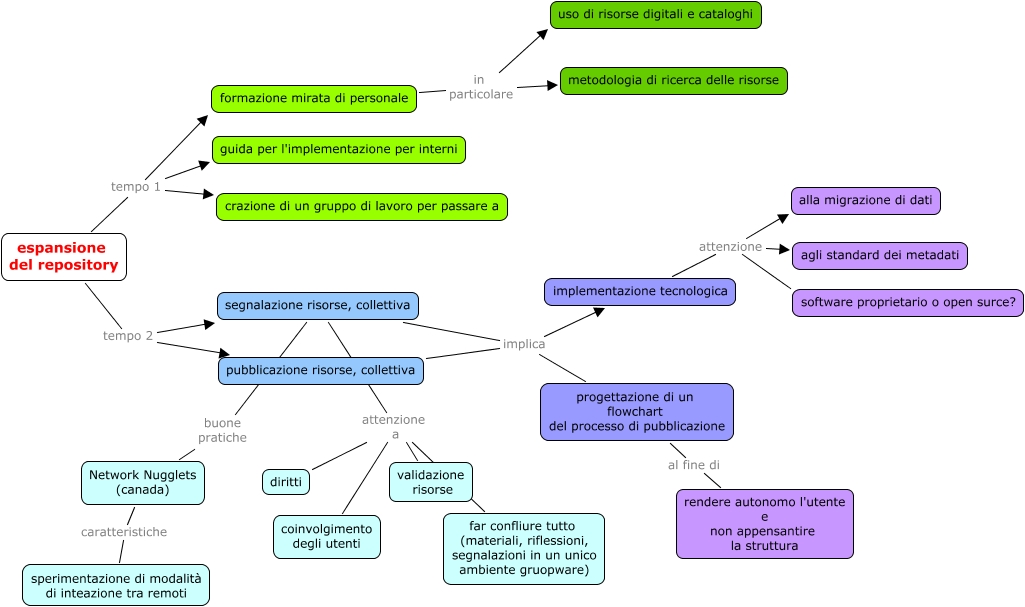
espansione repository_IB, espansione del repository tempo 1 formazione mirata di personale, progettazione di un flowchart del processo di pubblicazione al fine di rendere autonomo l'utente e non appensantire la struttura, espansione del repository tempo 1 crazione di un gruppo di lavoro per passare a, formazione mirata di personale in particolare uso di risorse digitali e cataloghi, formazione mirata di personale in particolare metodologia di ricerca delle risorse, segnalazione risorse, collettiva implica progettazione di un flowchart del processo di pubblicazione, espansione del repository tempo 2 pubblicazione risorse, collettiva, Network Nugglets (canada) caratteristiche sperimentazione di modalità di inteazione tra remoti, pubblicazione risorse, collettiva implica implementazione tecnologica, implementazione tecnologica attenzione agli standard dei metadati