Warning:
JavaScript is turned OFF. None of the links on this page will work until it is reactivated.
If you need help turning JavaScript On, click here.
The Concept Map you are trying to access has information related to:
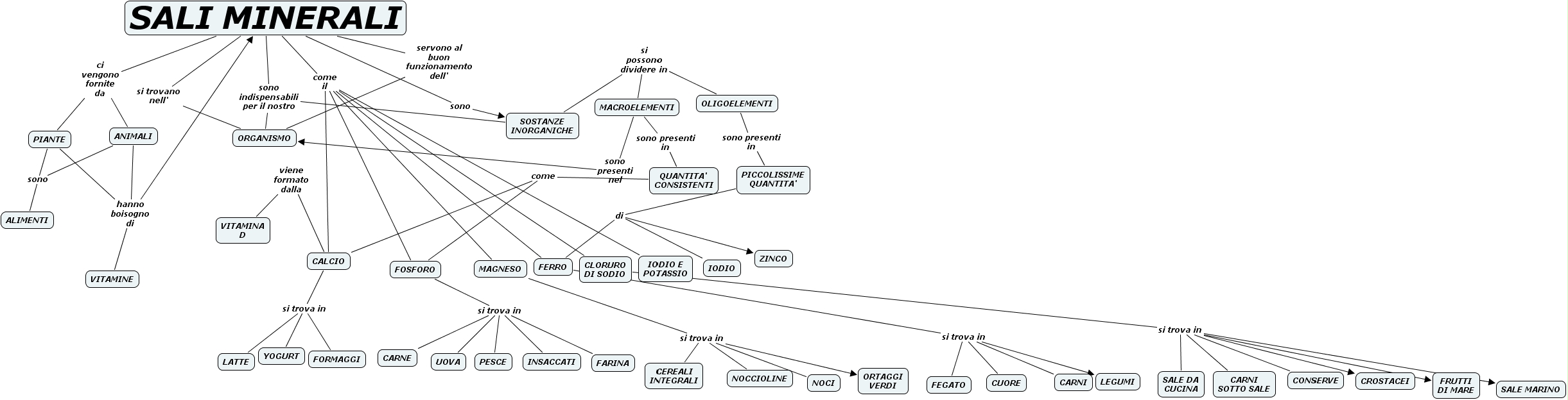
sali minerali, iodio, noccioline, carni sotto sale, uova, carni, formaggi, zinco, iodio e potassio, frutti di mare, alimenti, piccolissime quantita', magneso, sali minerali, piante, vitamine, animali, cloruro di sodio, cuore, insaccati, sale marino, fegato, sostanze inorganiche, cereali integrali, farina, ferro, pesce, crostacei, conserve, yogurt, noci, fosforo, calcio, vitamina d, ortaggi verdi, legumi, carne, latte, organismo, oligoelementi, sale da cucina, macroelementi, quantita' consistenti