Warning:
JavaScript is turned OFF. None of the links on this page will work until it is reactivated.
If you need help turning JavaScript On, click here.
The Concept Map you are trying to access has information related to:
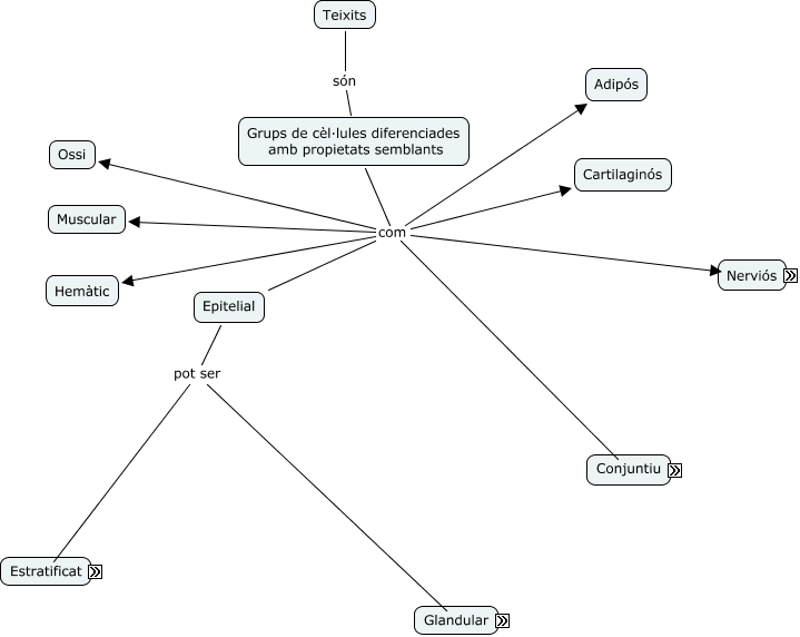
Teixits, Epitelial pot ser Gladular, Conjuntiu lax Les cèl·lules poden ser Adipòcits, Gladular o format per cèl·lules caliciformes aillades, Gladular format per Cèl·lules cúbiques o prismàtiques, Cèl·lues agrupades: Glàndules poden ser Mixtes, Grups de cèl·lules diferenciades amb propietats semblants com Nerviós, Teixits són Grups de cèl·lules diferenciades amb propietats semblants, Nerviós les cèl·lules són les Neurones, Pavimentós monoestratificat o cilíndric forma l' Endoteli, cèl·lules caliciformes aillades poden ser Mixtes