Warning:
JavaScript is turned OFF. None of the links on this page will work until it is reactivated.
If you need help turning JavaScript On, click here.
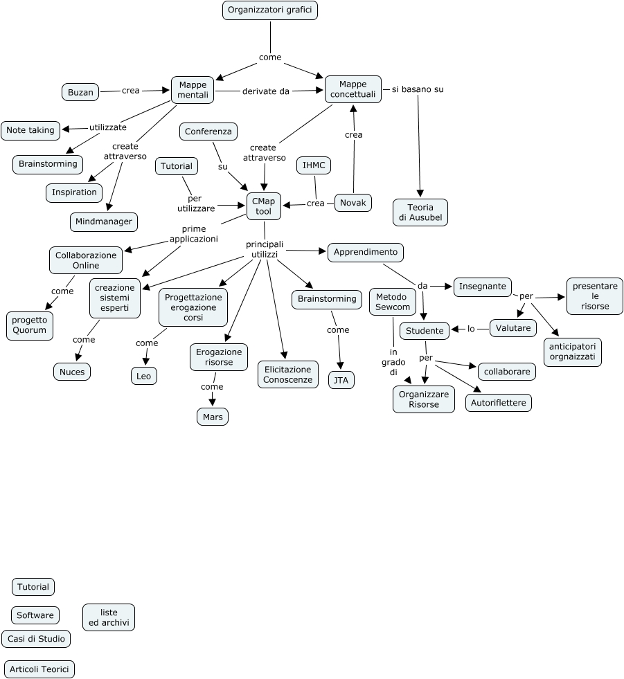
The Concept Map you are trying to access has information related to:
Risorse organizzate Cmap, Metodo Sewcom in grado di Organizzare Risorse, Mappe mentali utilizzate Note taking, Mappe mentali create attraverso Inspiration, CMap tool principali utilizzi Apprendimento, Collaborazione Online come progetto Quorum, Novak crea CMap tool, Novak crea Mappe concettuali, CMap tool prime applicazioni creazione sistemi esperti, IHMC crea CMap tool, Studente per Organizzare Risorse