Warning:
JavaScript is turned OFF. None of the links on this page will work until it is reactivated.
If you need help turning JavaScript On, click here.
The Concept Map you are trying to access has information related to:
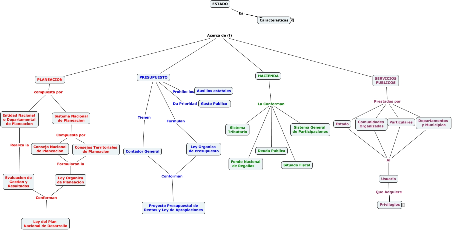
Regimen Economico y Hacienda Publica, PRESUPUESTO Tienen Contador General, Entidad Nacional o Departamental de Planeacion Realiza la Evaluacion de Gestion y Resultados, Interventor en Economia, HACIENDA La Conforman Sistema General de Participaciones, ESTADO Acerca de (l) SERVICIOS PUBLICOS, ESTADO Es Interventor, HACIENDA La Conforman Fondo Nacional de Regalias, Sistema Nacional de Planeacion Compuesta por Consejo Nacional de Planeacion, PLANEACION compuesta por Entidad Nacional o Departamental de Planeacion, HACIENDA La Conforman Deuda Publica