Warning:
JavaScript is turned OFF. None of the links on this page will work until it is reactivated.
If you need help turning JavaScript On, click here.
The Concept Map you are trying to access has information related to:
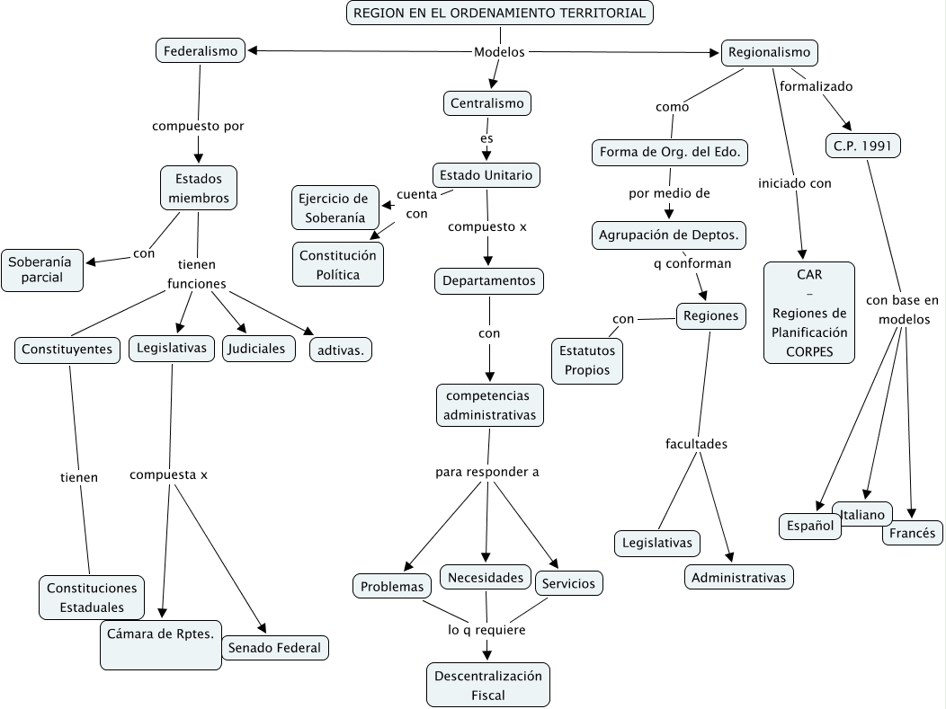
REGION JULIAN RUIZ 8152, Departamentos con competencias administrativas, Estados miembros tienen funciones Judiciales, Agrupación de Deptos. q conforman Regiones, Estado Unitario cuenta con Constitución Política, Estados miembros tienen funciones Legislativas, Forma de Org. del Edo. por medio de Agrupación de Deptos., Estados miembros con Soberanía parcial, Regiones facultades Legislativas, C.P. 1991 con base en modelos Español, Servicios lo q requiere Descentralización Fiscal