Warning:
JavaScript is turned OFF. None of the links on this page will work until it is reactivated.
If you need help turning JavaScript On, click here.
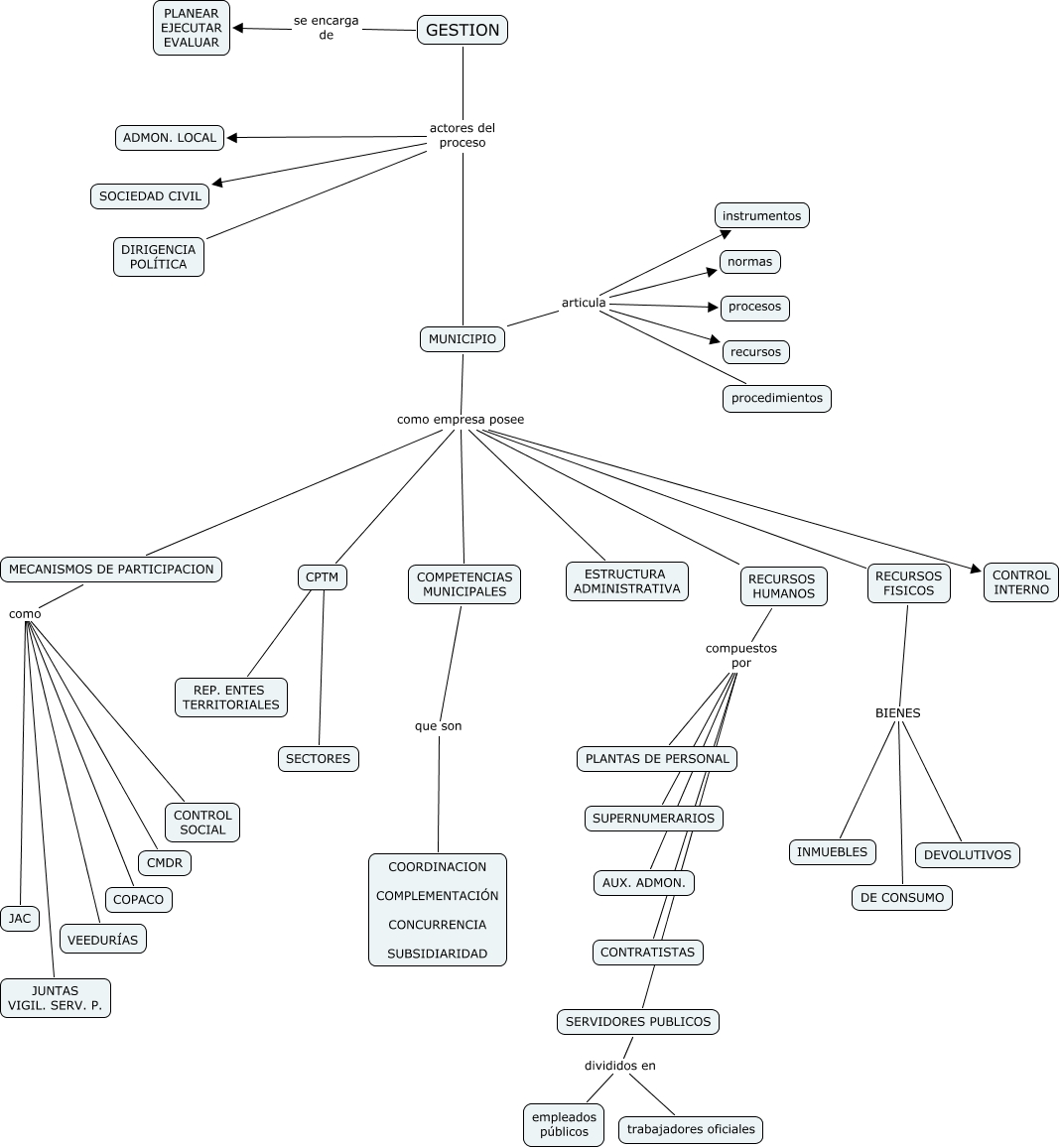
The Concept Map you are trying to access has information related to:
GESTIÓN, GESTION se encarga de PLANEAR EJECUTAR EVALUAR, RECURSOS FISICOS BIENES DEVOLUTIVOS, MUNICIPIO como empresa posee CPTM, MUNICIPIO como empresa posee RECURSOS FISICOS, GESTION actores del proceso DIRIGENCIA POLÍTICA, SERVIDORES PUBLICOS divididos en empleados públicos, GESTION actores del proceso SOCIEDAD CIVIL, MECANISMOS DE PARTICIPACION como COPACO, MECANISMOS DE PARTICIPACION como JUNTAS VIGIL. SERV. P., MUNICIPIO articula normas