Warning:
JavaScript is turned OFF. None of the links on this page will work until it is reactivated.
If you need help turning JavaScript On, click here.
The Concept Map you are trying to access has information related to:
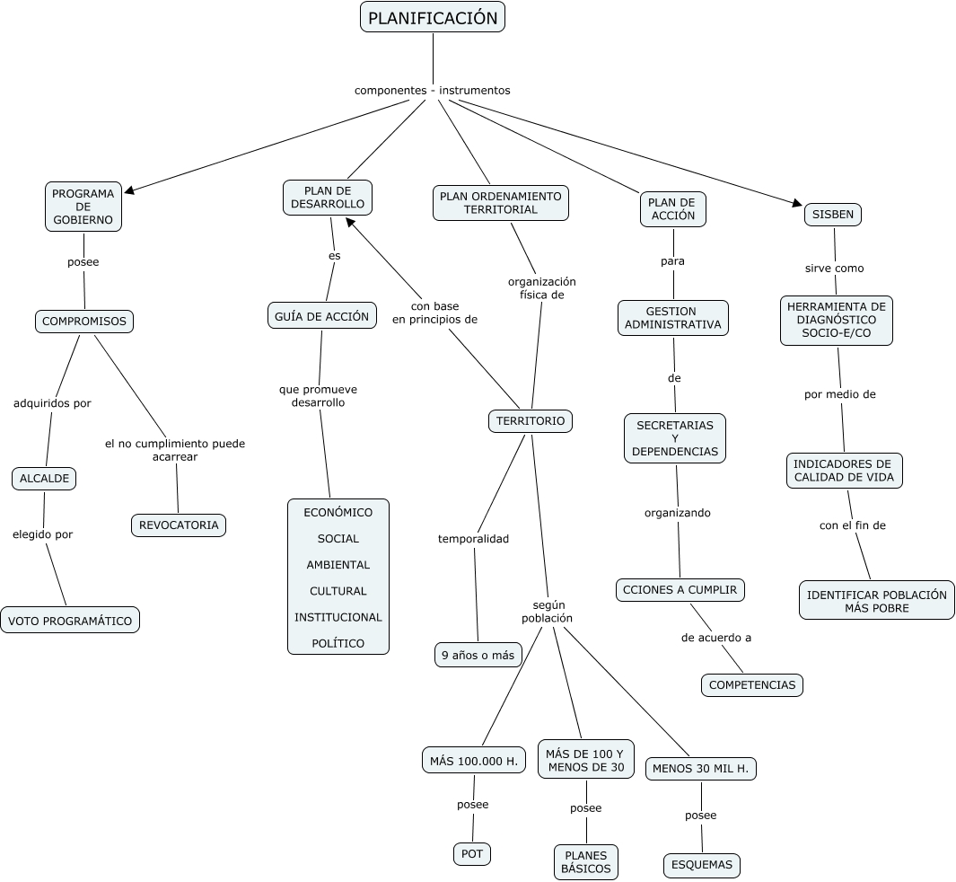
PLANIFICACION LOCAL JULIAN RUIZ 8152, HERRAMIENTA DE DIAGNÓSTICO SOCIO-E/CO por medio de INDICADORES DE CALIDAD DE VIDA, PLANIFICACIÓN componentes - instrumentos PLAN DE DESARROLLO, PLAN ORDENAMIENTO TERRITORIAL organización física de TERRITORIO, TERRITORIO según población MENOS 30 MIL H., PLANIFICACIÓN componentes - instrumentos SISBEN, CCIONES A CUMPLIR de acuerdo a COMPETENCIAS, GESTION ADMINISTRATIVA de SECRETARIAS Y DEPENDENCIAS, SISBEN sirve como HERRAMIENTA DE DIAGNÓSTICO SOCIO-E/CO, TERRITORIO con base en principios de PLAN DE DESARROLLO, COMPROMISOS adquiridos por ALCALDE