Warning:
JavaScript is turned OFF. None of the links on this page will work until it is reactivated.
If you need help turning JavaScript On, click here.
The Concept Map you are trying to access has information related to:
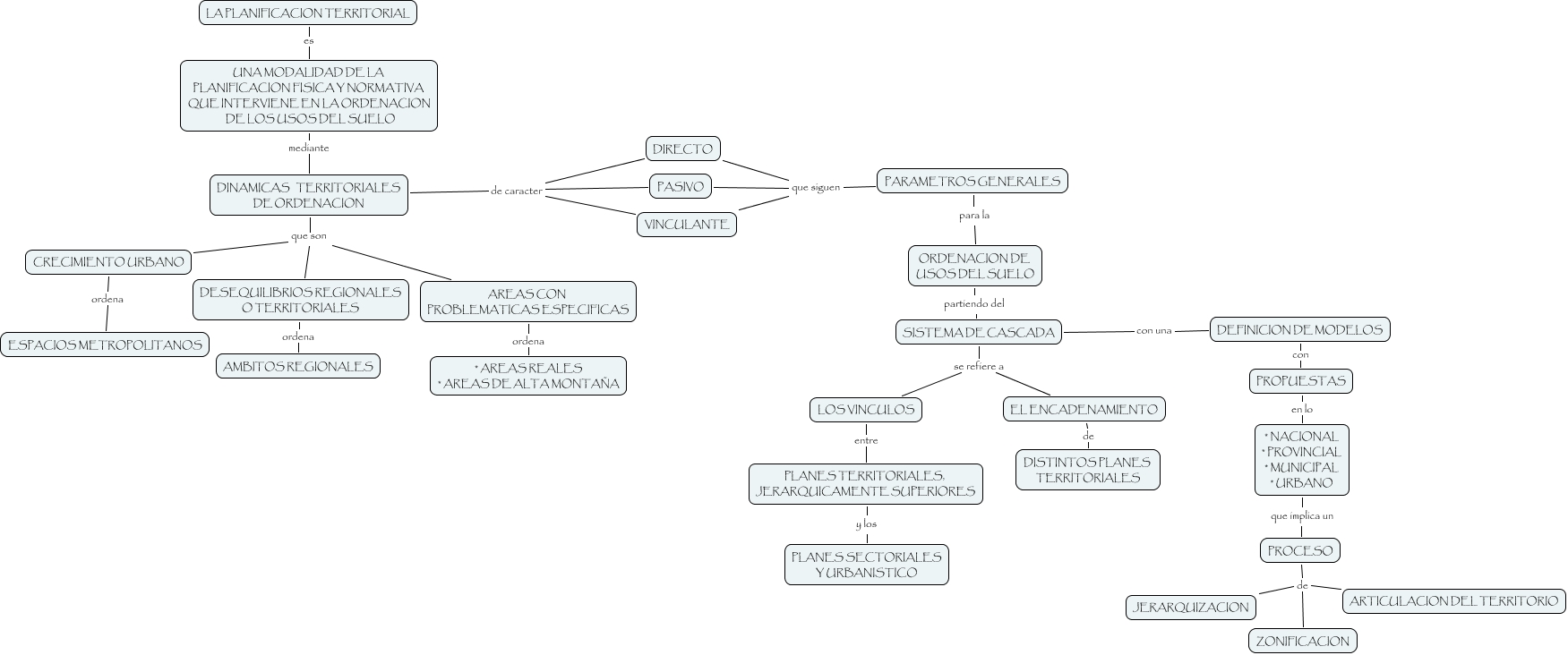
IQ8590. La Planificacion Territorial, PASIVO que siguen PARAMETROS GENERALES, DINAMICAS TERRITORIALES DE ORDENACION que son CRECIMIENTO URBANO, PLANES TERRITORIALES, JERARQUICAMENTE SUPERIORES y los PLANES SECTORIALES Y URBANISTICO, PROPUESTAS en lo * NACIONAL * PROVINCIAL * MUNICIPAL * URBANO, UNA MODALIDAD DE LA PLANIFICACION FISICA Y NORMATIVA QUE INTERVIENE EN LA ORDENACION DE LOS USOS DEL SUELO mediante DINAMICAS TERRITORIALES DE ORDENACION, SISTEMA DE CASCADA se refiere a EL ENCADENAMIENTO, DESEQUILIBRIOS REGIONALES O TERRITORIALES ordena AMBITOS REGIONALES, VINCULANTE que siguen PARAMETROS GENERALES, DIRECTO que siguen PARAMETROS GENERALES, ORDENACION DE USOS DEL SUELO partiendo del SISTEMA DE CASCADA