Warning:
JavaScript is turned OFF. None of the links on this page will work until it is reactivated.
If you need help turning JavaScript On, click here.
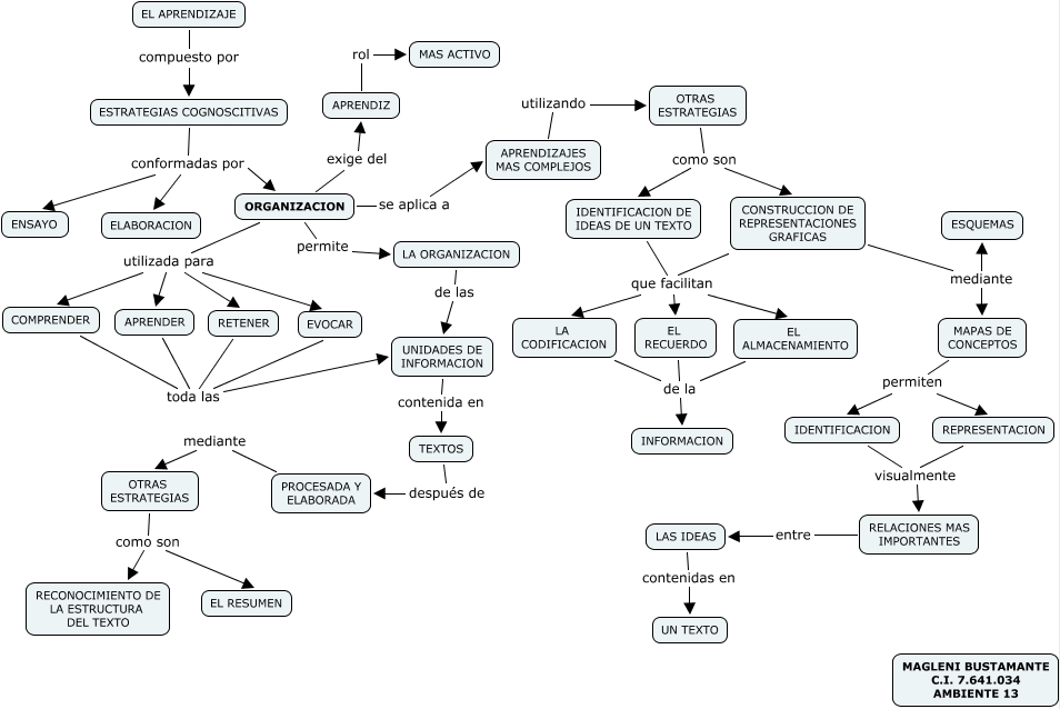
The Concept Map you are trying to access has information related to:
Organizacion, IDENTIFICACION visualmente RELACIONES MAS IMPORTANTES, MAPAS DE CONCEPTOS permiten REPRESENTACION, ORGANIZACION utilizada para APRENDER, LA CODIFICACION de la INFORMACION, EL ALMACENAMIENTO de la INFORMACION, LAS IDEAS contenidas en UN TEXTO, CONSTRUCCION DE REPRESENTACIONES GRAFICAS que facilitan EL RECUERDO, ORGANIZACION utilizada para RETENER, OTRAS ESTRATEGIAS como son CONSTRUCCION DE REPRESENTACIONES GRAFICAS, COMPRENDER toda las UNIDADES DE INFORMACION