Warning:
JavaScript is turned OFF. None of the links on this page will work until it is reactivated.
If you need help turning JavaScript On, click here.
The Concept Map you are trying to access has information related to:
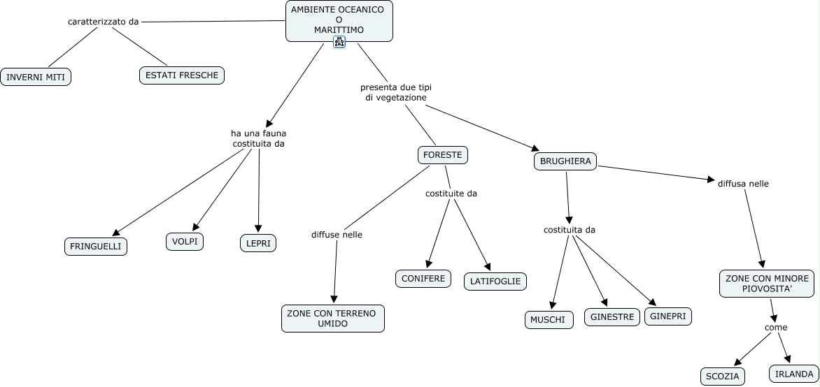
AMBIENTE TEMPERATO - MARITTIMO, ZONE CON MINORE PIOVOSITA' come SCOZIA, BRUGHIERA costituita da MUSCHI, AMBIENTE OCEANICO O MARITTIMO caratterizzato da INVERNI MITI, AMBIENTE OCEANICO O MARITTIMO ha una fauna costituita da VOLPI, BRUGHIERA costituita da GINESTRE, AMBIENTE OCEANICO O MARITTIMO presenta due tipi di vegetazione BRUGHIERA, AMBIENTE OCEANICO O MARITTIMO ha una fauna costituita da FRINGUELLI, FORESTE costituite da LATIFOGLIE, BRUGHIERA costituita da GINEPRI, ZONE CON MINORE PIOVOSITA' come IRLANDA