Warning:
JavaScript is turned OFF. None of the links on this page will work until it is reactivated.
If you need help turning JavaScript On, click here.
The Concept Map you are trying to access has information related to:
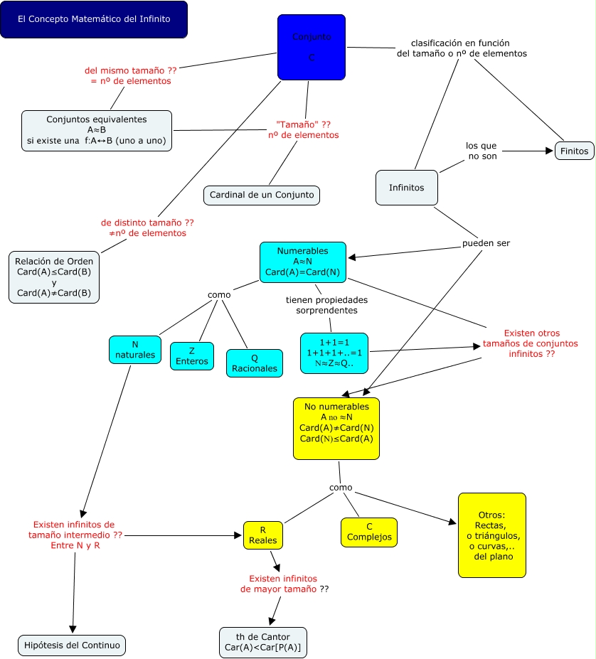
Introducción al Infinito, No numerables A no ≈N Card(A)≠Card(N) Card(N)≤Card(A) como R Reales, 1+1=1 1+1+1+..=1 N≈Z≈Q.. Existen otros tamaños de conjuntos infinitos ?? No numerables A no ≈N Card(A)≠Card(N) Card(N)≤Card(A), Numerables A≈N Card(A)=Card(N) como Z Enteros, Conjunto C "Tamaño" ?? nº de elementos Cardinal de un Conjunto, Conjunto C clasificación en función del tamaño o nº de elementos Finitos, Conjuntos equivalentes A≈B si existe una f:A↔B (uno a uno) "Tamaño" ?? nº de elementos Cardinal de un Conjunto, Conjunto C de distinto tamaño ?? ≠nº de elementos Relación de Orden Card(A)≤Card(B) y Card(A)≠Card(B), Conjunto C clasificación en función del tamaño o nº de elementos Infinitos, Numerables A≈N Card(A)=Card(N) como Q Racionales, Infinitos pueden ser No numerables A no ≈N Card(A)≠Card(N) Card(N)≤Card(A)