Warning:
JavaScript is turned OFF. None of the links on this page will work until it is reactivated.
If you need help turning JavaScript On, click here.
The Concept Map you are trying to access has information related to:
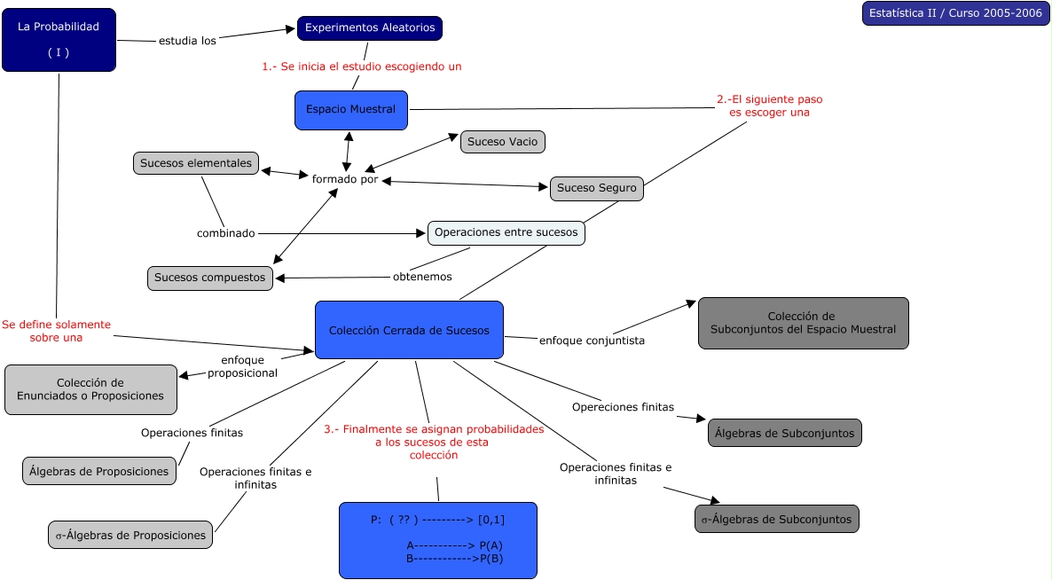
Probabilidad I, Colección Cerrada de Sucesos 3.- Finalmente se asignan probabilidades a los sucesos de esta colección P: ( ?? ) ---------> [0,1] A-----------> P(A) B------------>P(B), Colección Cerrada de Sucesos Operaciones finitas Álgebras de Proposiciones, La Probabilidad ( I ) Se define solamente sobre una Colección Cerrada de Sucesos, Espacio Muestral formado por Suceso Vacio, Espacio Muestral formado por Suceso Seguro, Espacio Muestral formado por Sucesos elementales, Colección Cerrada de Sucesos Operaciones finitas e infinitas σ-Álgebras de Subconjuntos, Espacio Muestral 2.-El siguiente paso es escoger una Colección Cerrada de Sucesos, Espacio Muestral formado por Sucesos compuestos, Colección Cerrada de Sucesos Opereciones finitas Álgebras de Subconjuntos