Warning:
JavaScript is turned OFF. None of the links on this page will work until it is reactivated.
If you need help turning JavaScript On, click here.
The Concept Map you are trying to access has information related to:
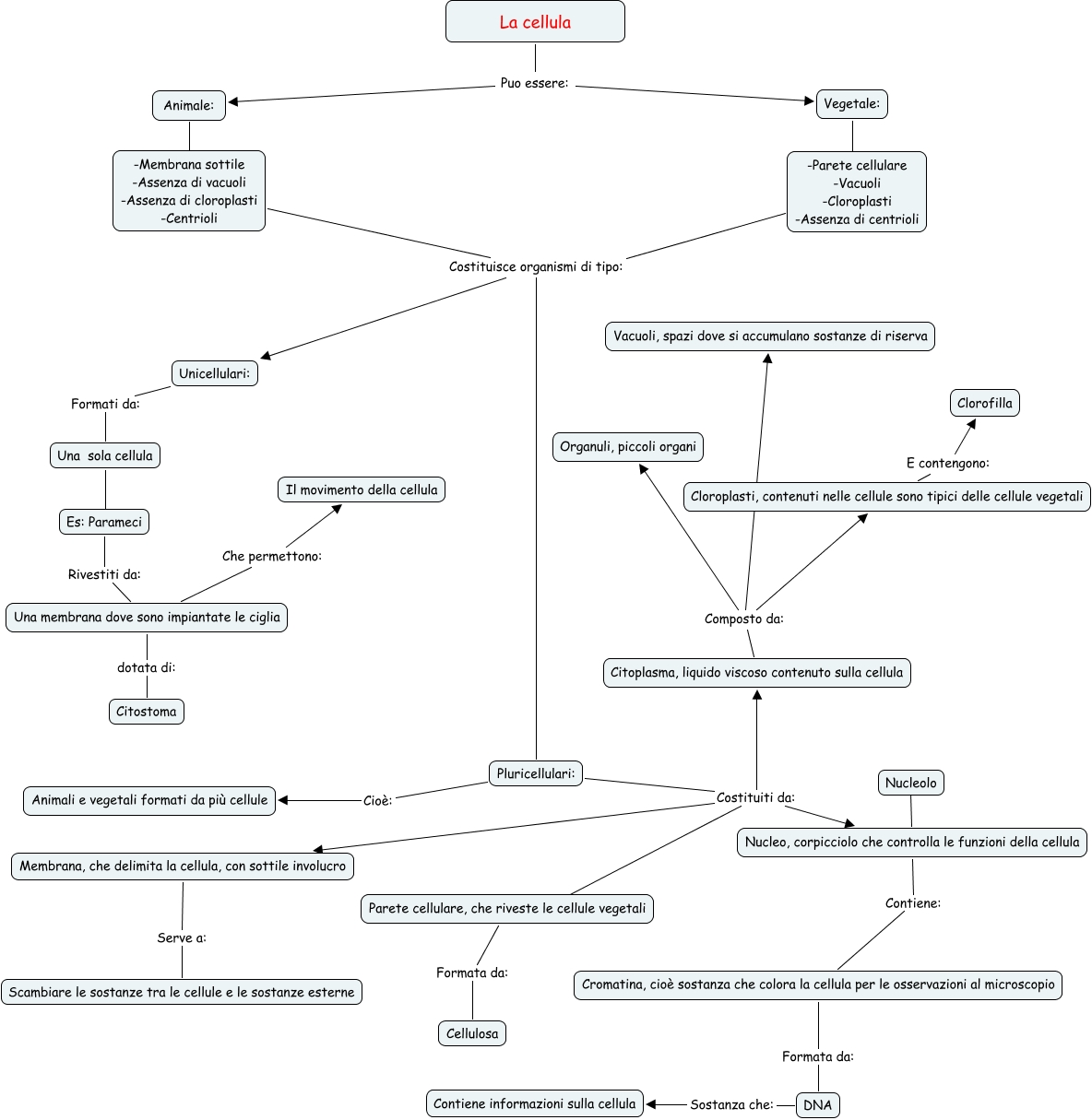
Brandoli e Filipponi, -Parete cellulare -Vacuoli -Cloroplasti -Assenza di centrioli Costituisce organismi di tipo: Pluricellulari:, La cellula Puo essere: Animale:, Pluricellulari: Costituiti da: Membrana, che delimita la cellula, con sottile involucro, La cellula Puo essere: Vegetale:, Cloroplasti, contenuti nelle cellule sono tipici delle cellule vegetali E contengono: Clorofilla, Citoplasma, liquido viscoso contenuto sulla cellula Composto da: Organuli, piccoli organi, Parete cellulare, che riveste le cellule vegetali Formata da: Cellulosa, Membrana, che delimita la cellula, con sottile involucro Serve a: Scambiare le sostanze tra le cellule e le sostanze esterne, -Membrana sottile -Assenza di vacuoli -Assenza di cloroplasti -Centrioli Costituisce organismi di tipo: Pluricellulari:, Pluricellulari: Cioè: Animali e vegetali formati da più cellule