Warning:
JavaScript is turned OFF. None of the links on this page will work until it is reactivated.
If you need help turning JavaScript On, click here.
The Concept Map you are trying to access has information related to:
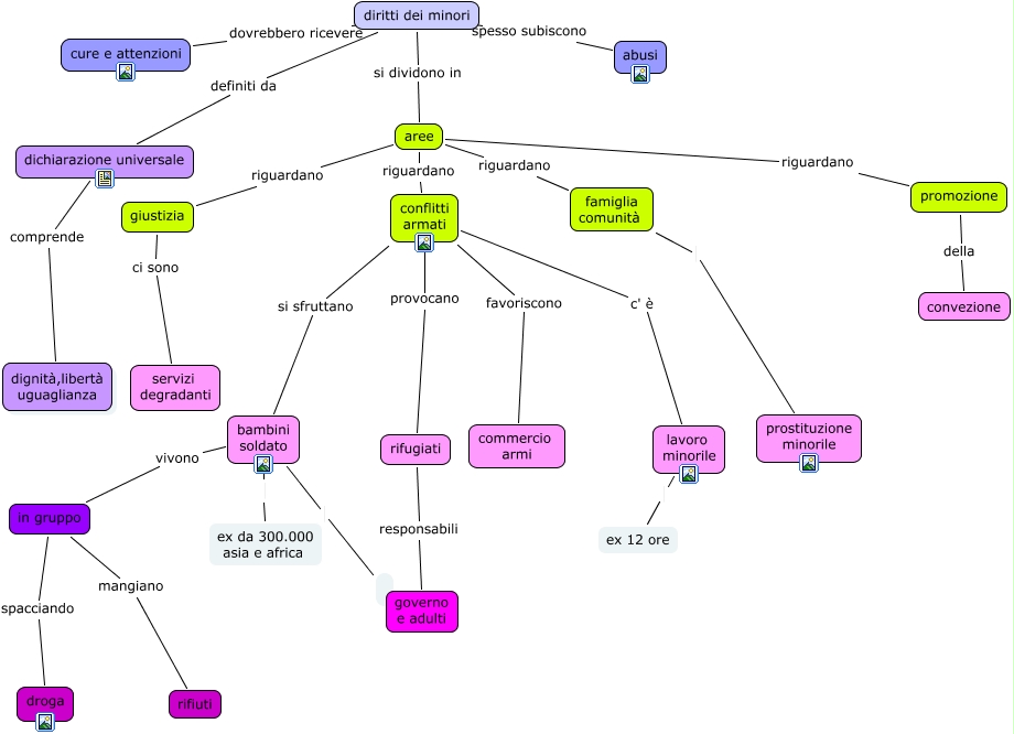
diritti dei minori, conflitti armati si sfruttano bambini soldato, conflitti armati provocano rifugiati, dichiarazione universale comprende dignità,libertà uguaglianza, bambini soldato ex da 300.000 asia e africa, rifugiati responsabili governo e adulti, famiglia comunità prostituzione minorile, in gruppo spacciando droga, conflitti armati c' è lavoro minorile, lavoro minorile ex 12 ore, aree riguardano conflitti armati