Warning:
JavaScript is turned OFF. None of the links on this page will work until it is reactivated.
If you need help turning JavaScript On, click here.
The Concept Map you are trying to access has information related to:
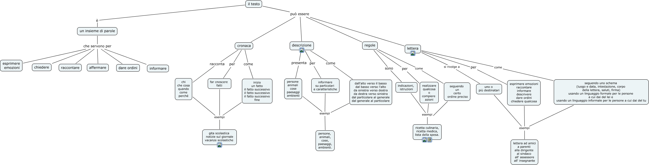
testo-2, uno o più destinatari esempi lettera ad amici a parenti alla dirigente al sindaco all' assessore all' insegnante, regole come seguendo un certo ordine preciso, un insieme di parole che servono per chiedere, lettera come seguendo uno schema (luogo e data, intestazione, corpo della lettera, saluti, firma) usando un linguaggio formale per le persone a cui dai del lei e usando un linguaggio informale per le persone a cui dai del tu, cronaca per far cnoscere fatti, realizzare qualcosa o compiere azioni esempi ricetta culinaria, ricetta medica, lista della spesa., un insieme di parole che servono per dare ordini, un insieme di parole che servono per esprimere emozioni, il testo può essere lettera, regole per realizzare qualcosa o compiere azioni