Warning:
JavaScript is turned OFF. None of the links on this page will work until it is reactivated.
If you need help turning JavaScript On, click here.
The Concept Map you are trying to access has information related to:
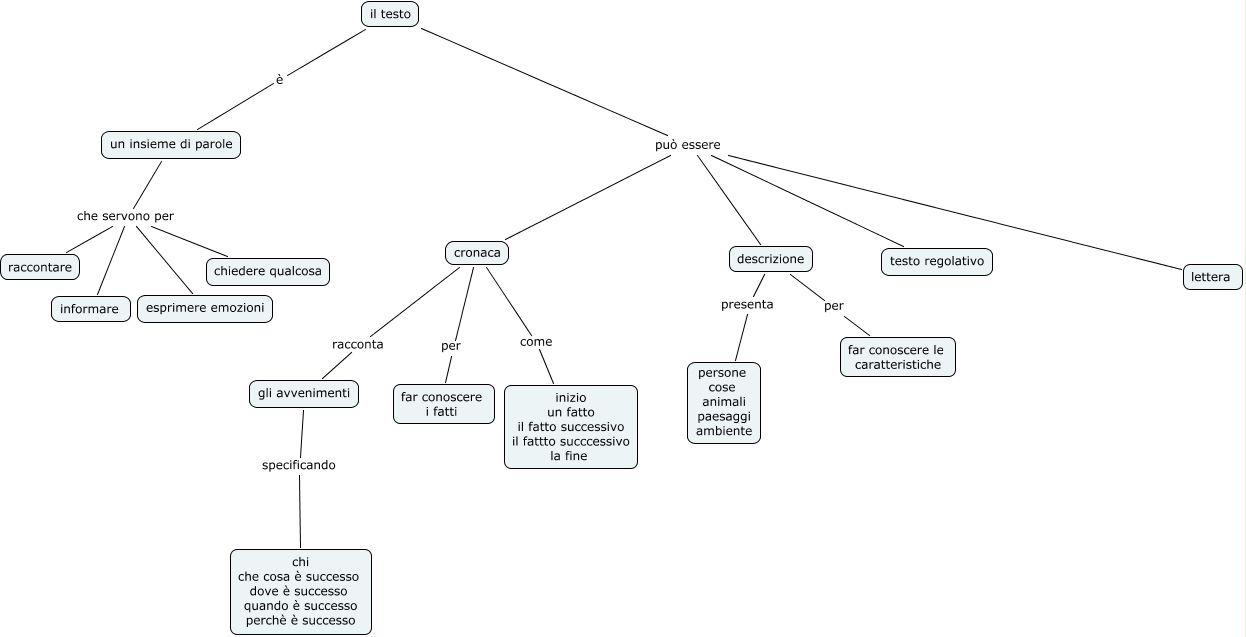
testo-1, gli avvenimenti specificando chi che cosa è successo dove è successo quando è successo perchè è successo, cronaca per far conoscere i fatti, un insieme di parole che servono per chiedere qualcosa, descrizione presenta persone cose animali paesaggi ambiente, un insieme di parole che servono per informare, il testo può essere descrizione, cronaca come inizio un fatto il fatto successivo il fattto succcessivo la fine, un insieme di parole che servono per raccontare, cronaca racconta gli avvenimenti, il testo può essere lettera