Warning:
JavaScript is turned OFF. None of the links on this page will work until it is reactivated.
If you need help turning JavaScript On, click here.
The Concept Map you are trying to access has information related to:
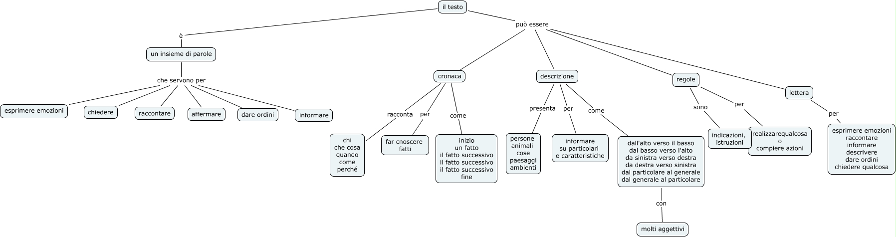
testo-3, un insieme di parole che servono per affermare, descrizione presenta persone animali cose paesaggi ambienti, descrizione come dall'alto verso il basso dal basso verso l'alto da sinistra verso destra da destra verso sinistra dal particolare al generale dal generale al particolare, un insieme di parole che servono per chiedere, cronaca racconta chi che cosa quando come perché, il testo è un insieme di parole, il testo può essere regole, un insieme di parole che servono per dare ordini, un insieme di parole che servono per informare, regole per realizzarequalcosa o compiere azioni