Warning:
JavaScript is turned OFF. None of the links on this page will work until it is reactivated.
If you need help turning JavaScript On, click here.
The Concept Map you are trying to access has information related to:
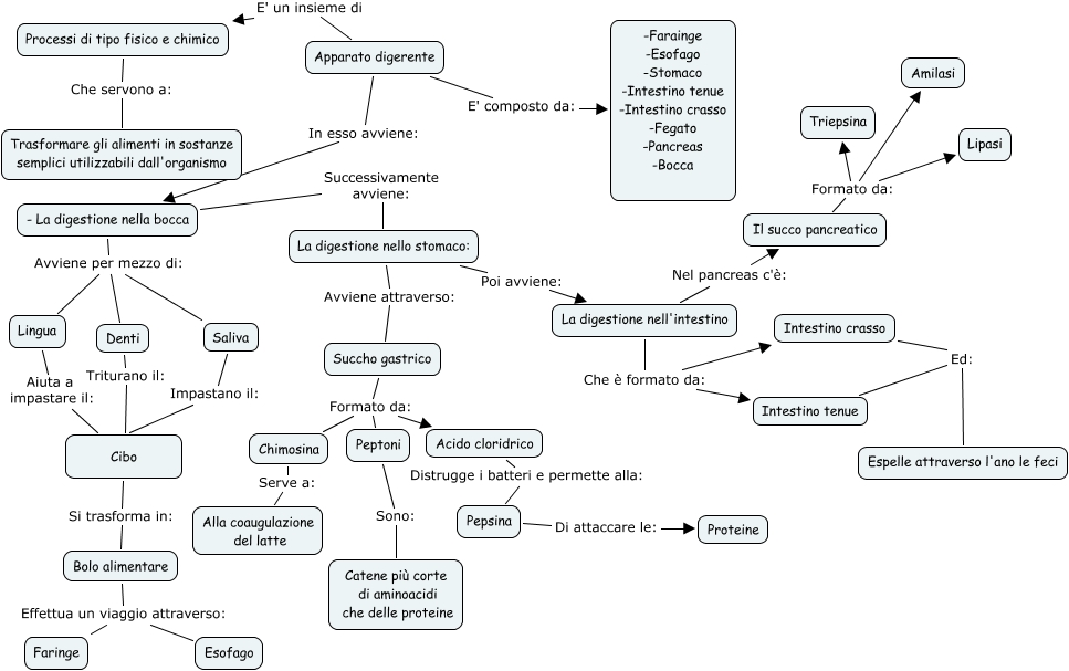
Brandoli e Filipponi, La digestione nell'intestino Che è formato da: Intestino crasso, Il succo pancreatico Formato da: Amilasi, Pepsina Di attaccare le: Proteine, Acido cloridrico Distrugge i batteri e permette alla: Pepsina, - La digestione nella bocca Successivamente avviene: La digestione nello stomaco:, Processi di tipo fisico e chimico Che servono a: Trasformare gli alimenti in sostanze semplici utilizzabili dall'organismo, Succho gastrico Formato da: Acido cloridrico, La digestione nell'intestino Nel pancreas c'è: Il succo pancreatico, La digestione nell'intestino Che è formato da: Intestino tenue, - La digestione nella bocca Avviene per mezzo di: Lingua