Warning:
JavaScript is turned OFF. None of the links on this page will work until it is reactivated.
If you need help turning JavaScript On, click here.
The Concept Map you are trying to access has information related to:
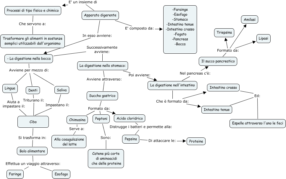
Brandoli e Filipponi 1, La digestione nello stomaco: Poi avviene: La digestione nell'intestino, Saliva Impastano il: Cibo, Succho gastrico Formato da: Acido cloridrico, - La digestione nella bocca Successivamente avviene: La digestione nello stomaco:, Il succo pancreatico Formato da: Triepsina, Denti Triturano il: Cibo, Apparato digerente E' composto da: -Farainge -Esofago -Stomaco -Intestino tenue -Intestino crasso -Fegato -Pancreas -Bocca, Chimosina Serve a: Alla coaugulazione del latte, Succho gastrico Formato da: Chimosina, Apparato digerente E' un insieme di Processi di tipo fisico e chimico