Warning:
JavaScript is turned OFF. None of the links on this page will work until it is reactivated.
If you need help turning JavaScript On, click here.
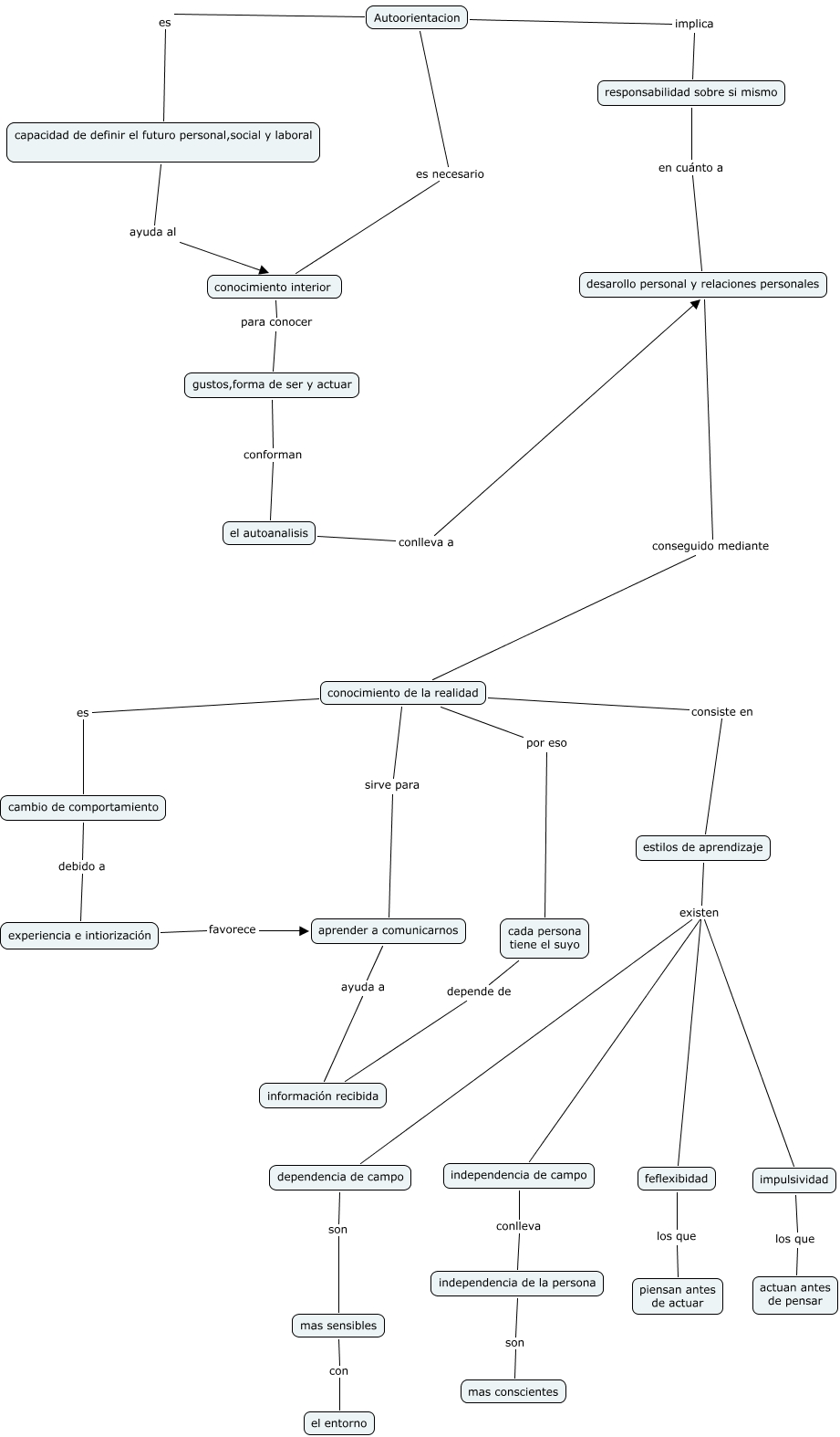
The Concept Map you are trying to access has information related to:
conocimiento-Julian, Autoorientacion implica responsabilidad sobre si mismo, conocimiento de la realidad por eso cada persona tiene el suyo, Autoorientacion es capacidad de definir el futuro personal,social y laboral, capacidad de definir el futuro personal,social y laboral ayuda al conocimiento interior, desarollo personal y relaciones personales conseguido mediante conocimiento de la realidad, impulsividad los que actuan antes de pensar, gustos,forma de ser y actuar conforman el autoanalisis, independencia de campo existen dependencia de campo, dependencia de campo son mas sensibles, Autoorientacion es necesario conocimiento interior