Warning:
JavaScript is turned OFF. None of the links on this page will work until it is reactivated.
If you need help turning JavaScript On, click here.
The Concept Map you are trying to access has information related to:
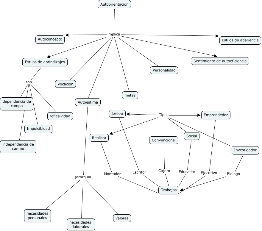
Conocimiento-Nestor qien lo borre se entera, Personalidad Tipos Investigador, Autoorientación implica Estilos de aprindizajes, Personalidad Tipos Social, Convencional Cajero Trabajos, Estilos de aprindizajes son Impulsibidad, Estilos de aprindizajes son independencia de campo, Investigador Biologo Trabajos, Autoorientación implica vocacion, Personalidad Tipos Convencional, Estilos de aprindizajes son dependencia de campo