Warning:
JavaScript is turned OFF. None of the links on this page will work until it is reactivated.
If you need help turning JavaScript On, click here.
The Concept Map you are trying to access has information related to:
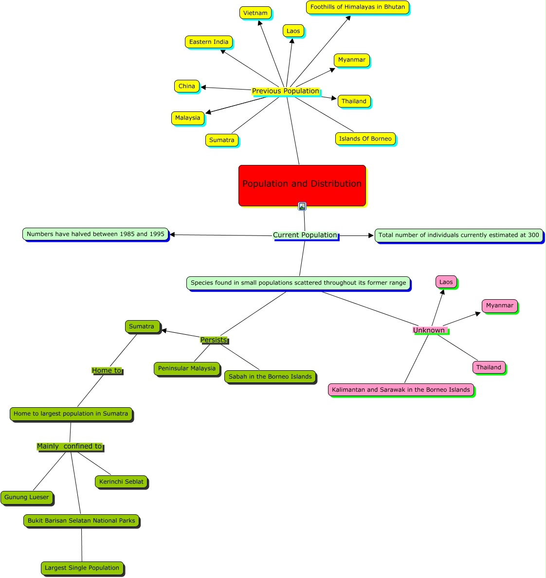
Population and Distribution, Population and Distribution Previous Population Myanmar, Species found in small populations scattered throughout its former range Persists Sumatra, Species found in small populations scattered throughout its former range Unknown Kalimantan and Sarawak in the Borneo Islands, Population and Distribution Previous Population Malaysia, Home to largest population in Sumatra Mainly confined to Gunung Lueser, Bukit Barisan Selatan National Parks ???? Largest Single Population, Population and Distribution Current Population Species found in small populations scattered throughout its former range, Sumatra Home to Home to largest population in Sumatra, Population and Distribution Previous Population China, Species found in small populations scattered throughout its former range Persists Peninsular Malaysia