Warning:
JavaScript is turned OFF. None of the links on this page will work until it is reactivated.
If you need help turning JavaScript On, click here.
The Concept Map you are trying to access has information related to:
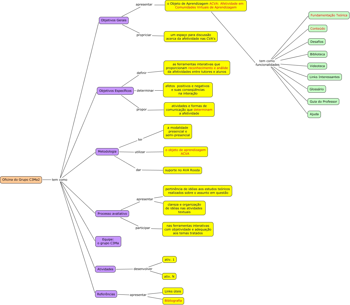
ObjetoV4Impressao, Oficina do Grupo C3Ma2 tem como Atividades, o Objeto de Aprendizagem ACVA: Afetividade em Comunidades Virtuais de Aprendizagem tem como funcionalidades Conteúdo, Objetivos Gerais apresentar o Objeto de Aprendizagem ACVA: Afetividade em Comunidades Virtuais de Aprendizagem, Objetivos Específicos determinar afetos positivos e negativos e suas conseqüências na interação, Objetivos Específicos propor atividades e formas de comunicação que determinam a afetividade, Oficina do Grupo C3Ma2 tem como Referências, Oficina do Grupo C3Ma2 tem como Metodologia, Processo avaliativo participar nas ferramentas interativas com objetividade e adequação aos temas tratados, Processo avaliativo apresentar clareza e organização de idéias nas atividades textuais, Oficina do Grupo C3Ma2 tem como Processo avaliativo