Warning:
JavaScript is turned OFF. None of the links on this page will work until it is reactivated.
If you need help turning JavaScript On, click here.
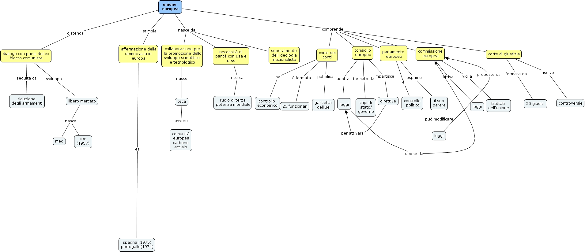
The Concept Map you are trying to access has information related to:
unione-europea, libero mercato, 25 funzionari, mec, dialogo con paesi del ex blocco comunista, riduzione degli armamenti, 25 giudici, collaborazione per la promozione dello sviluppo scientifico e tecnologico, controllo politico, trattati dell'unione, unione europea, spagna (1975) portogallo(1974), gazzetta dell'ue, parlamento europeo, il suo parere, corte di giustizia, comunit� europea carbone acciaio, superamento dell'ideologia nazionalista, direttive, controversie, commissione europea, controllo economico, ruolo di terza potenza mondiale, capi di stato governo, leggi, ceca, affermazione della democrazia in europa, necessit� di parit� con usa e urss, leggi, corte dei conti, consiglio europeo, leggi, cee (1957)