Warning:
JavaScript is turned OFF. None of the links on this page will work until it is reactivated.
If you need help turning JavaScript On, click here.
The Concept Map you are trying to access has information related to:
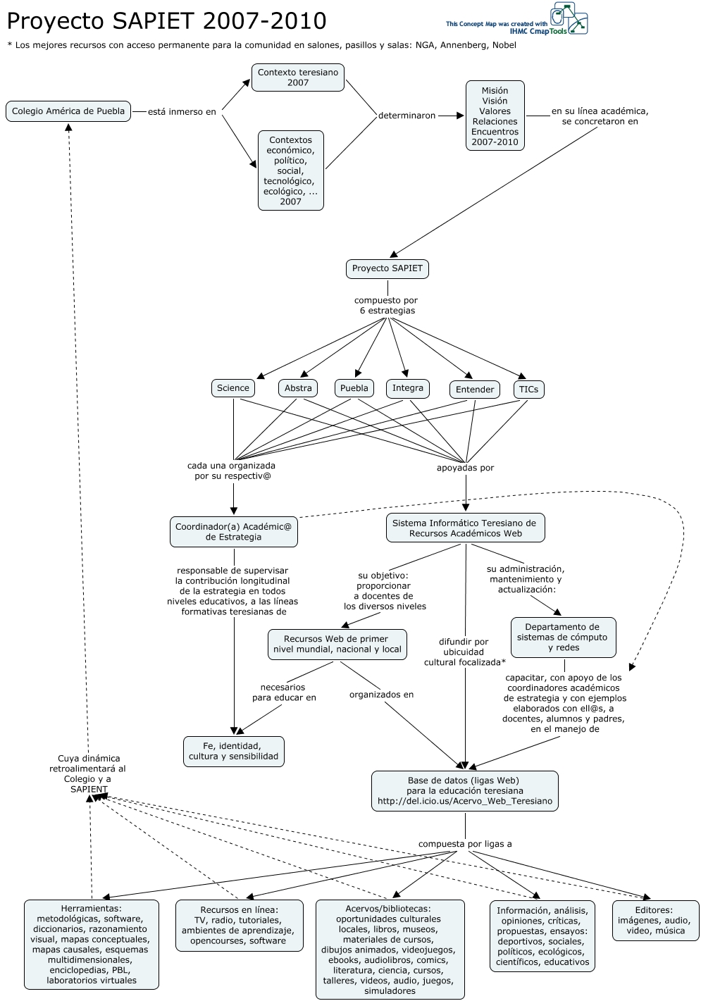
Proyecto SAPIET teresiano, Puebla apoyadas por Sistema Informático Teresiano de Recursos Académicos Web, Coordinador(a) Académic@ de Estrategia responsable de supervisar la contribución longitudinal de la estrategia en todos niveles educativos, a las líneas formativas teresianas de Fe, identidad, cultura y sensibilidad, Editores: imágenes, audio, video, música Cuya dinámica retroalimentará al Colegio y a SAPIENT Colegio América de Puebla, Información, análisis, opiniones, críticas, propuestas, ensayos: deportivos, sociales, políticos, ecológicos, científicos, educativos Cuya dinámica retroalimentará al Colegio y a SAPIENT Colegio América de Puebla, Base de datos (ligas Web) para la educación teresiana http://del.icio.us/Acervo_Web_Teresiano compuesta por ligas a Herramientas: metodológicas, software, diccionarios, razonamiento visual, mapas conceptuales, mapas causales, esquemas multidimensionales, enciclopedias, PBL, laboratorios virtuales, Abstra cada una organizada por su respectiv@ Coordinador(a) Académic@ de Estrategia, Entender cada una organizada por su respectiv@ Coordinador(a) Académic@ de Estrategia, Departamento de sistemas de cómputo y redes capacitar, con apoyo de los coordinadores académicos de estrategia y con ejemplos elaborados con ell@s, a docentes, alumnos y padres, en el manejo de Base de datos (ligas Web) para la educación teresiana http://del.icio.us/Acervo_Web_Teresiano, Base de datos (ligas Web) para la educación teresiana http://del.icio.us/Acervo_Web_Teresiano compuesta por ligas a Recursos en línea: TV, radio, tutoriales, ambientes de aprendizaje, opencourses, software, Colegio América de Puebla está inmerso en Contexto teresiano 2007