Warning:
JavaScript is turned OFF. None of the links on this page will work until it is reactivated.
If you need help turning JavaScript On, click here.
The Concept Map you are trying to access has information related to:
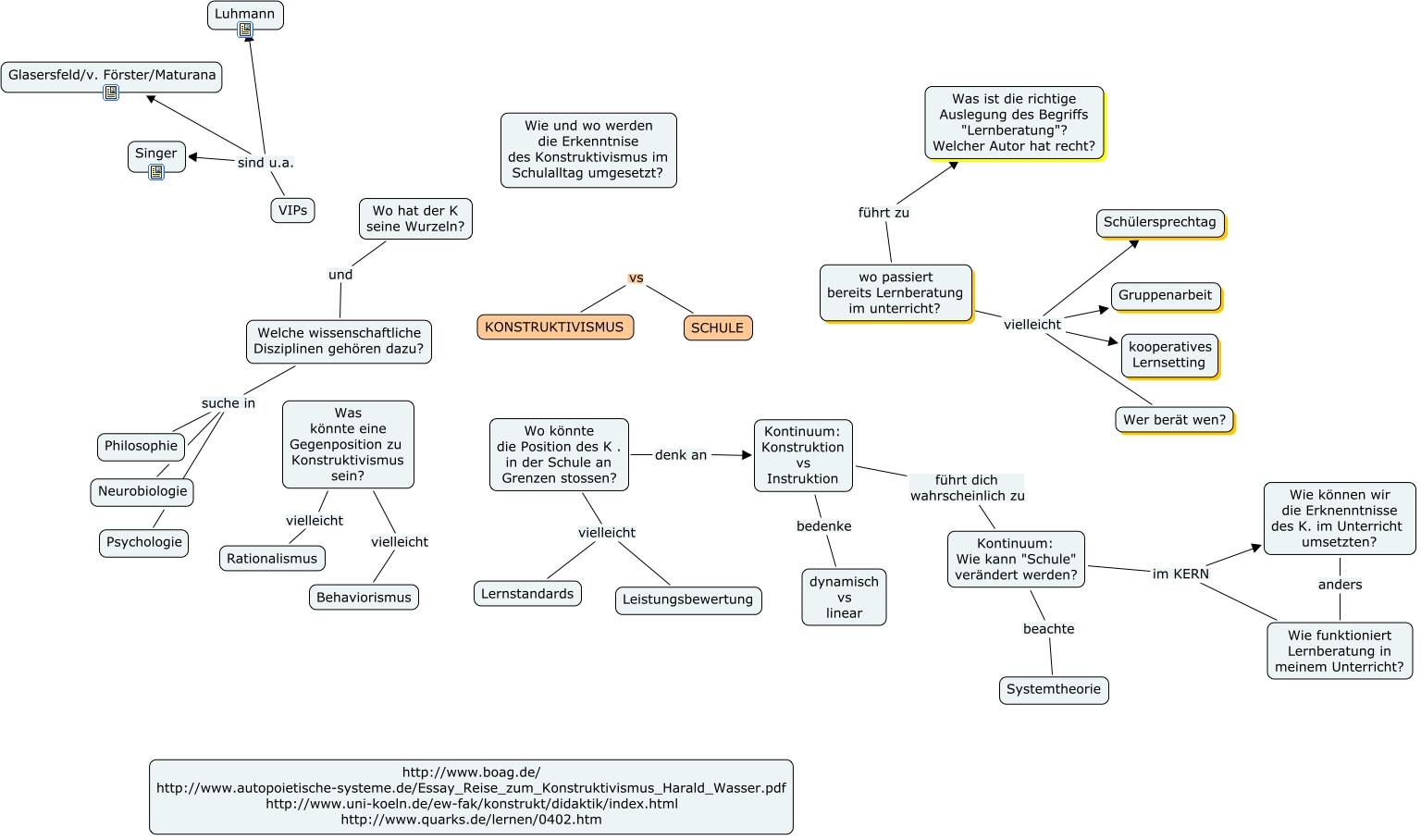
Nachsitzen ;-) c.hartwig, Kontinuum: Wie kann "Schule" verändert werden? im KERN Wie können wir die Erknenntnisse des K. im Unterricht umsetzten?, Wo hat der K seine Wurzeln? und Welche wissenschaftliche Disziplinen gehören dazu?, Kontinuum: Wie kann "Schule" verändert werden? im KERN Wie funktioniert Lernberatung in meinem Unterricht?, Was könnte eine Gegenposition zu Konstruktivismus sein? vielleicht Behaviorismus, Kontinuum: Konstruktion vs Instruktion bedenke dynamisch vs linear, Kontinuum: Konstruktion vs Instruktion führt dich wahrscheinlich zu Kontinuum: Wie kann "Schule" verändert werden?, Wo könnte die Position des K . in der Schule an Grenzen stossen? vielleicht Leistungsbewertung, VIPs sind u.a. Glasersfeld/v. Förster/Maturana, wo passiert bereits Lernberatung im unterricht? vielleicht Wer berät wen?, VIPs sind u.a. Luhmann