Warning:
JavaScript is turned OFF. None of the links on this page will work until it is reactivated.
If you need help turning JavaScript On, click here.
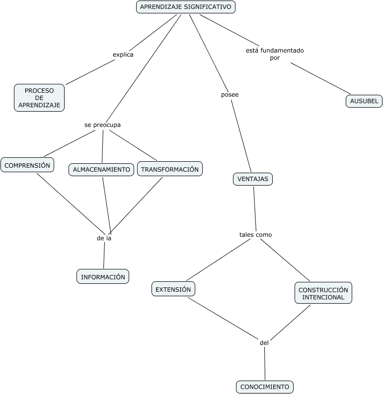
Este mapa conceptual tiene información relacionada a: Esqueleto Cmap APRENDIZAJE SIGNIFICATIVO, APRENDIZAJE SIGNIFICATIVO explica PROCESO DE APRENDIZAJE, ALMACENAMIENTO de la INFORMACIÓN, APRENDIZAJE SIGNIFICATIVO está fundamentado por AUSUBEL, TRANSFORMACIÓN de la INFORMACIÓN, CONSTRUCCIÓN INTENCIONAL del CONOCIMIENTO, APRENDIZAJE SIGNIFICATIVO se preocupa TRANSFORMACIÓN, VENTAJAS tales como CONSTRUCCIÓN INTENCIONAL, VENTAJAS tales como EXTENSIÓN, APRENDIZAJE SIGNIFICATIVO se preocupa COMPRENSIÓN, EXTENSIÓN del CONOCIMIENTO