Warning:
JavaScript is turned OFF. None of the links on this page will work until it is reactivated.
If you need help turning JavaScript On, click here.
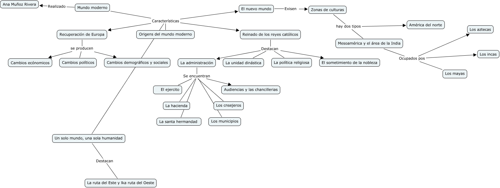
Este mapa conceptual tiene información relacionada a: 15-Ana Muñoz Rivera-Edad Moderna, Mundo moderno Características Recuperación de Europa, Mundo moderno Características Reinado de los reyes católicos, Reinado de los reyes católicos Destacan La política religiosa, Mesoamérica y el área de la India Ocupados pos Los aztecas, La administración Se encuentran La santa hermandad, La administración Se encuentran El ejercito, Mundo moderno Características Un solo mundo, una sola humanidad, Un solo mundo, una sola humanidad Destacan La ruta del Este y lka ruta del Oeste, Mesoamérica y el área de la India Ocupados pos Los incas, Mesoamérica y el área de la India Ocupados pos Los mayas