Warning:
JavaScript is turned OFF. None of the links on this page will work until it is reactivated.
If you need help turning JavaScript On, click here.
The Concept Map you are trying to access has information related to:
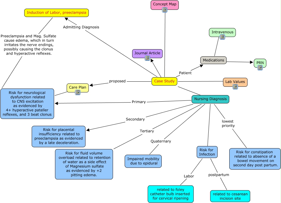
CASE STUDY, Case Study Patient Medications, Risk for neurological dysfunction related to CNS excitation as evidenced by 4+ hyperactive pateller reflexes, and 3 beat clonus ???? Care Plan, Nursing Diagnosis Tertiary Risk for fluid volume overload related to retention of water as a side effect of Magnesium sulfate as evidenced by +2 pitting edema., Case Study proposed Care Plan, Case Study ???? Nursing Diagnosis, Medications ???? Intravenous, Case Study ???? Concept Map, Case Study Admitting Diagnosis Induction of Labor, preeclampsia, Nursing Diagnosis ???? Risk for Infection, Induction of Labor, preeclampsia Preeclampsia and Mag. Sulfate cause edema, which in turn irritates the nerve endings, possibly causing the clonus and hyperactive reflexes. Risk for neurological dysfunction related to CNS excitation as evidenced by 4+ hyperactive pateller reflexes, and 3 beat clonus