Warning:
JavaScript is turned OFF. None of the links on this page will work until it is reactivated.
If you need help turning JavaScript On, click here.
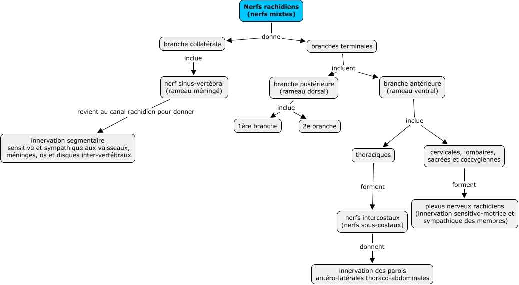
This Concept Map has information related to: nerfs rachidiens, branche postérieure (rameau dorsal) inclue 2e branche, nerfs intercostaux (nerfs sous-costaux) donnent innervation des parois antéro-latérales thoraco-abdominales, branches terminales incluent branche antérieure (rameau ventral), branche postérieure (rameau dorsal) inclue 1ère branche, branche antérieure (rameau ventral) inclue thoraciques, thoraciques forment nerfs intercostaux (nerfs sous-costaux), branche collatérale inclue nerf sinus-vertébral (rameau méningé), Nerfs rachidiens (nerfs mixtes) donne branche collatérale, cervicales, lombaires, sacrées et coccygiennes forment plexus nerveux rachidiens (innervation sensitivo-motrice et sympathique des membres), branches terminales incluent branche postérieure (rameau dorsal)