Warning:
JavaScript is turned OFF. None of the links on this page will work until it is reactivated.
If you need help turning JavaScript On, click here.
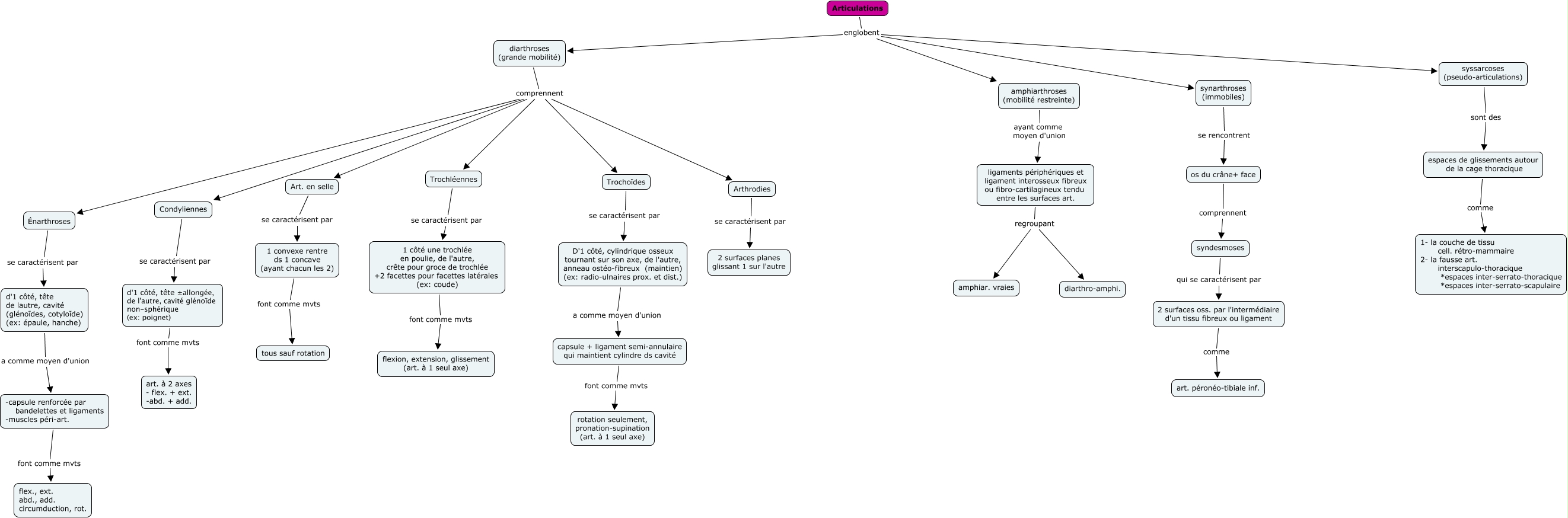
This Concept Map has information related to: Articulations, diarthroses (grande mobilité) comprennent Trochléennes, d'1 côté, tête de lautre, cavité (glénoĩdes, cotyloĩde) (ex: épaule, hanche) a comme moyen d'union -capsule renforcée par bandelettes et ligaments -muscles péri-art., os du crâne+ face comprennent syndesmoses, 1 côté une trochlée en poulie, de l'autre, crête pour groce de trochlée +2 facettes pour facettes latérales (ex: coude) font comme mvts flexion, extension, glissement (art. à 1 seul axe), capsule + ligament semi-annulaire qui maintient cylindre ds cavité font comme mvts rotation seulement, pronation-supination (art. à 1 seul axe), ligaments périphériques et ligament interosseux fibreux ou fibro-cartilagineux tendu entre les surfaces art. regroupant amphiar. vraies, syssarcoses (pseudo-articulations) sont des espaces de glissements autour de la cage thoracique, Articulations englobent amphiarthroses (mobilité restreinte), amphiarthroses (mobilité restreinte) ayant comme moyen d'union ligaments périphériques et ligament interosseux fibreux ou fibro-cartilagineux tendu entre les surfaces art., diarthroses (grande mobilité) comprennent Énarthroses