Warning:
JavaScript is turned OFF. None of the links on this page will work until it is reactivated.
If you need help turning JavaScript On, click here.
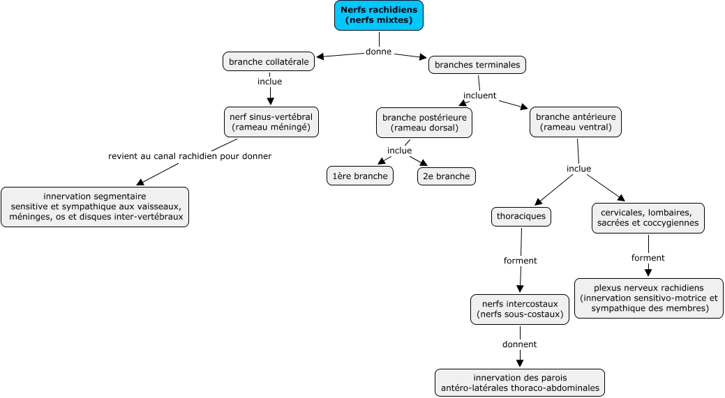
This Concept Map has information related to: Nerfs rachidiens, branches terminales incluent branche antérieure (rameau ventral), nerfs intercostaux (nerfs sous-costaux) donnent innervation des parois antéro-latérales thoraco-abdominales, branche postérieure (rameau dorsal) inclue 2e branche, branche postérieure (rameau dorsal) inclue 1ère branche, branche collatérale inclue nerf sinus-vertébral (rameau méningé), thoraciques forment nerfs intercostaux (nerfs sous-costaux), branche antérieure (rameau ventral) inclue thoraciques, Nerfs rachidiens (nerfs mixtes) donne branche collatérale, Nerfs rachidiens (nerfs mixtes) donne branches terminales, branches terminales incluent branche postérieure (rameau dorsal)