Warning:
JavaScript is turned OFF. None of the links on this page will work until it is reactivated.
If you need help turning JavaScript On, click here.
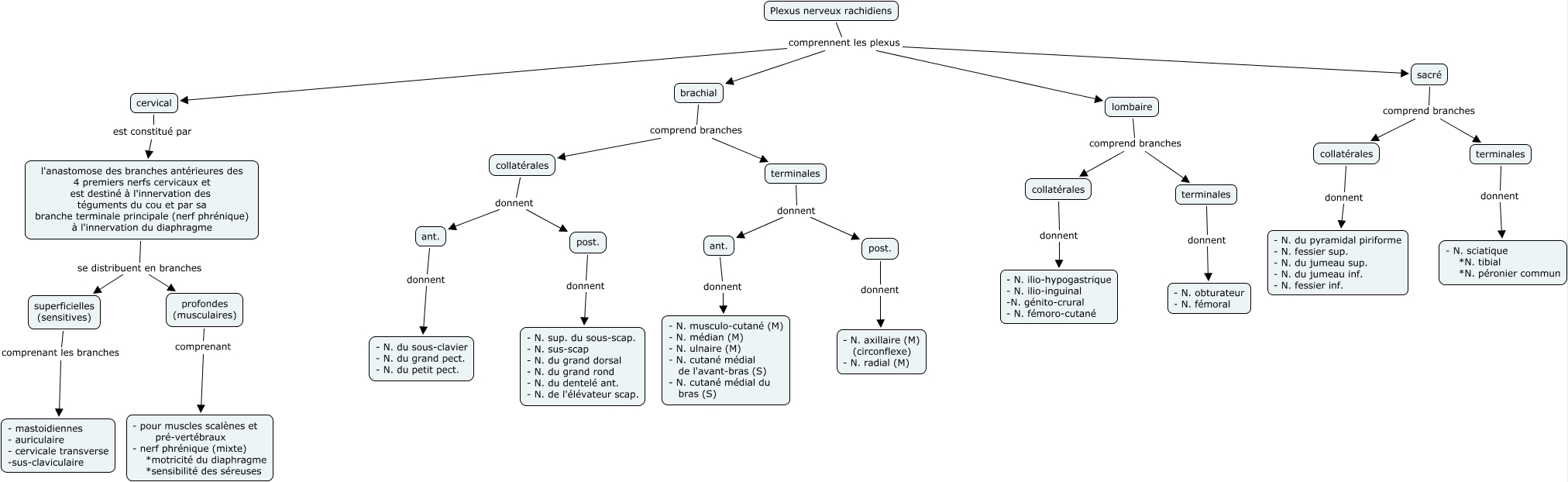
This Concept Map has information related to: Plexus nerveux rachidiens, Plexus nerveux rachidiens comprennent les plexus cervical, superficielles (sensitives) comprenant les branches - mastoidiennes - auriculaire - cervicale transverse -sus-claviculaire, terminales donnent - N. sciatique *N. tibial *N. péronier commun, cervical est constitué par l'anastomose des branches antérieures des 4 premiers nerfs cervicaux et est destiné à l'innervation des téguments du cou et par sa branche terminale principale (nerf phrénique) à l'innervation du diaphragme, brachial comprend branches collatérales, profondes (musculaires) comprenant - pour muscles scalènes et pré-vertébraux - nerf phrénique (mixte) *motricité du diaphragme *sensibilité des séreuses, sacré comprend branches collatérales, lombaire comprend branches collatérales, terminales donnent ant., terminales donnent - N. obturateur - N. fémoral