WARNING:
JavaScript is turned OFF. None of the links on this concept map will
work until it is reactivated.
If you need help turning JavaScript On, click here.
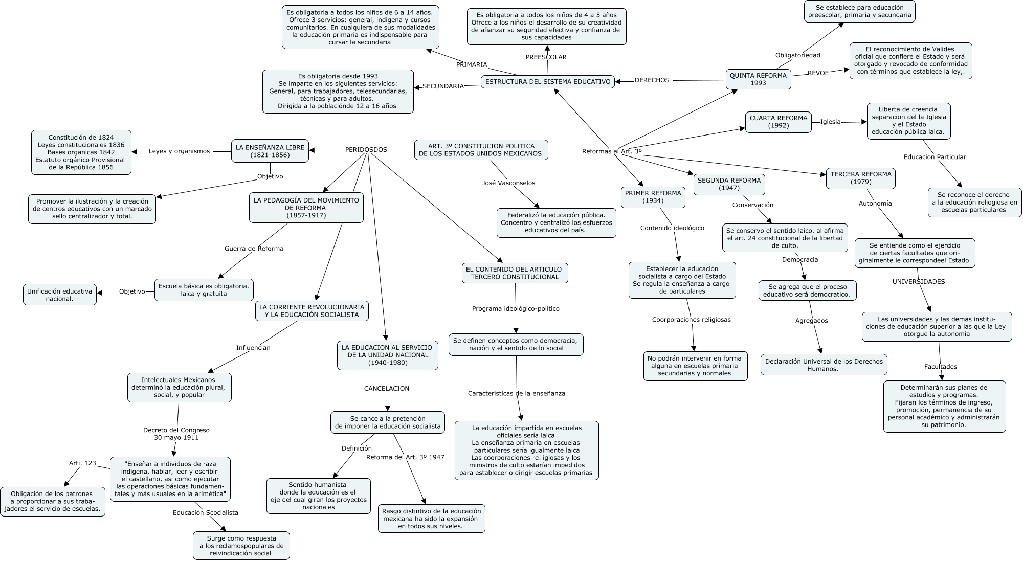
Este Cmap, tiene información relacionada con: UMANESIMO-RINASCIMENTO, Se agrega que el proceso educativo será democratico. Agregados Declaración Universal de los Derechos Humanos., ESTRUCTURA DEL SISTEMA EDUCATIVO PRIMARIA Es obligatoria a todos los niños de 6 a 14 años. Ofrece 3 servicios: general, indigena y cursos comunitarios. En cualquiera de sus modalidades la educación primaria es indispensable para cursar la secundaria, ART. 3º CONSTITUCION POLITICA DE LOS ESTADOS UNIDOS MEXICANOS Reformas al Art. 3º PRIMER REFORMA (1934), PRIMER REFORMA (1934) Contenido ideológico Establecer la educación socialista a cargo del Estado Se regula la enseñanza a cargo de particulares, Se cancela la pretención de imponer la educación socialista Reforma del Art. 3º 1947 Rasgo distintivo de la educación mexicana ha sido la expansión en todos sus niveles., ART. 3º CONSTITUCION POLITICA DE LOS ESTADOS UNIDOS MEXICANOS PERIDOSDOS EL CONTENIDO DEL ARTICULO TERCERO CONSTITUCIONAL, LA PEDAGOGÍA DEL MOVIMIENTO DE REFORMA (1857-1917) Guerra de Reforma Escuela básica es obligatoria. laica y gratuita, ART. 3º CONSTITUCION POLITICA DE LOS ESTADOS UNIDOS MEXICANOS Reformas al Art. 3º TERCERA REFORMA (1979), Se definen conceptos como democracia, nación y el sentido de lo social Caracteristicas de la enseñanza La educación impartida en escuelas oficiales sería laica La enseñanza primaria en escuelas particulares sería igualmente laica Las coorporaciones re¡ligiosas y los ministros de culto estarían impedidos para establecer o dirigir escuelas primarias, Se conservo el sentido laico. al afirma el art. 24 constitucional de la libertad de culto. Democracia Se agrega que el proceso educativo será democratico., ART. 3º CONSTITUCION POLITICA DE LOS ESTADOS UNIDOS MEXICANOS PERIDOSDOS LA ENSEÑANZA LIBRE (1821-1856), Las universidades y las demas institu- ciones de educación superior a las que la Ley otorgue la autonomía Facultades Determinarán sus planes de estudios y programas. Fijaran los términos de ingreso, promoción, permanencia de su personal académico y administrarán su patrimonio., LA EDUCACION AL SERVICIO DE LA UNIDAD NACIONAL (1940-1980) CANCELACION Se cancela la pretención de imponer la educación socialista, LA ENSEÑANZA LIBRE (1821-1856) Objetivo Promover la ilustración y la creación de centros educativos con un marcado sello centralizador y total., LA ENSEÑANZA LIBRE (1821-1856) Leyes y organismos Constitución de 1824 Leyes constitucionales 1836 Bases organicas 1842 Estatuto orgánico Provisional de la República 1856, Escuela básica es obligatoria. laica y gratuita Objetivo Unificación educativa nacional., EL CONTENIDO DEL ARTICULO TERCERO CONSTITUCIONAL Programa ideológico-político Se definen conceptos como democracia, nación y el sentido de lo social, ART. 3º CONSTITUCION POLITICA DE LOS ESTADOS UNIDOS MEXICANOS PERIDOSDOS LA EDUCACION AL SERVICIO DE LA UNIDAD NACIONAL (1940-1980), ART. 3º CONSTITUCION POLITICA DE LOS ESTADOS UNIDOS MEXICANOS Reformas al Art. 3º ESTRUCTURA DEL SISTEMA EDUCATIVO, LA CORRIENTE REVOLUCIONARIA Y LA EDUCACIÓN SOCIALISTA Influencian Intelectuales Mexicanos determinó la educación plural, social, y popular