Warning:
JavaScript is turned OFF. None of the links on this page will work until it is reactivated.
If you need help turning JavaScript On, click here.
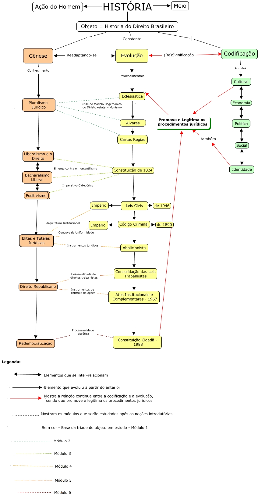
Este Mapa Conceitual tem informações relacionadas a: historia_direito_brasil, Eclesiastica Alvarás Cartas Régias, Gênese Conhecimento Pluralismo Jurídico, Positivismo Imperativo Categórico Constituição de 1824, Objeto = História do Direito Brasileiro HISTÓRIA Ação do Homem, ???? Mostra a relação continua entre a codificação e a evolução, sendo que promove e legitima os procedimentos jurídicos ????, Elites e Tutelas Jurídicas Arquitetura Institucional Império, Objeto = História do Direito Brasileiro Constante Evolução, Leis Civis Código Criminal Abolicionista, ???? ????, ???? Módulo 4 ????