Warning:
JavaScript is turned OFF. None of the links on this page will work until it is reactivated.
If you need help turning JavaScript On, click here.
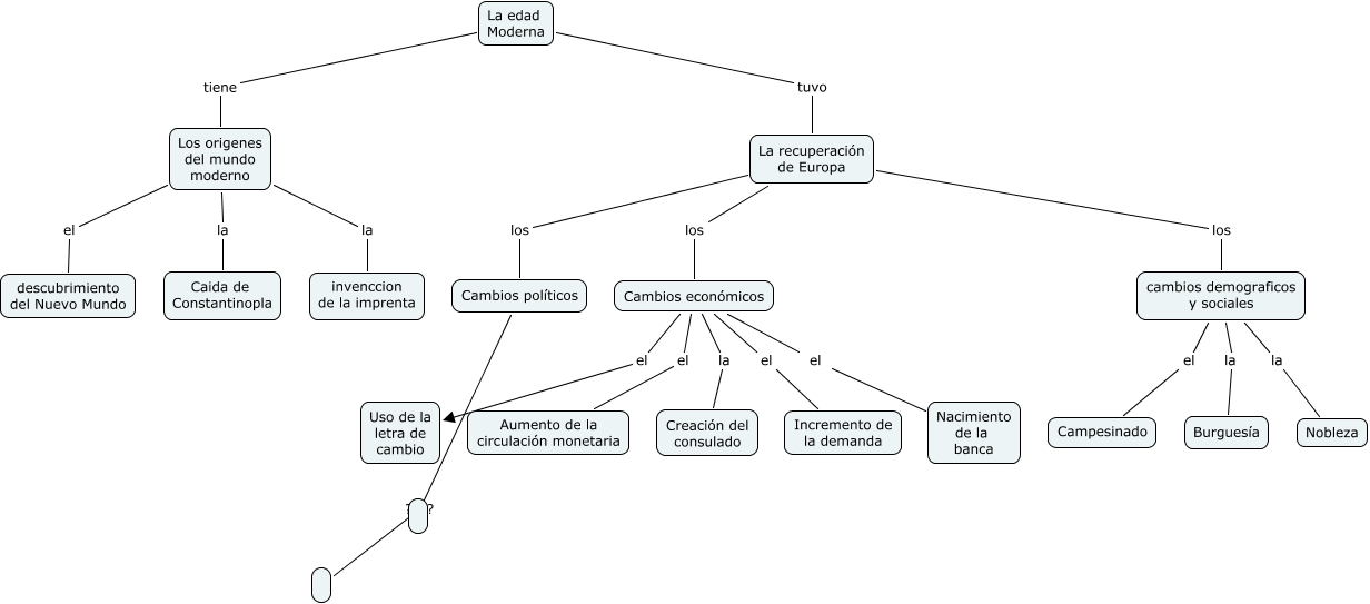
Este mapa conceptual tiene información relacionada a: Nº 21-rafaroquette pineda-edad moderna, La edad Moderna tiene Los origenes del mundo moderno, La recuperación de Europa los cambios demograficos y sociales, Cambios económicos el Uso de la letra de cambio, La edad Moderna tuvo La recuperación de Europa, cambios demograficos y sociales el Campesinado, cambios demograficos y sociales la Burguesía, Los origenes del mundo moderno la Caida de Constantinopla, La recuperación de Europa los Cambios económicos, Cambios políticos ???? , Cambios económicos la Creación del consulado