Warning:
JavaScript is turned OFF. None of the links on this page will work until it is reactivated.
If you need help turning JavaScript On, click here.
The Concept Map you are trying to access has information related to:
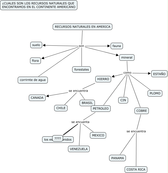
RECRSOS MINERALE, mineral como COBRE, PETROLEO se encuenta los estados unidos, COBRE se encuentra COSTA RICA, PETROLEO se encuenta MEXICO, HIERRO se encuentra BRASIL, HIERRO se encuentra CANADA, RECURSOS NATURALES EN AMERICA son fauna, RECURSOS NATURALES EN AMERICA son corrirnte de agua, mineral como CIN, RECURSOS NATURALES EN AMERICA son forestales