Warning:
JavaScript is turned OFF. None of the links on this page will work until it is reactivated.
If you need help turning JavaScript On, click here.
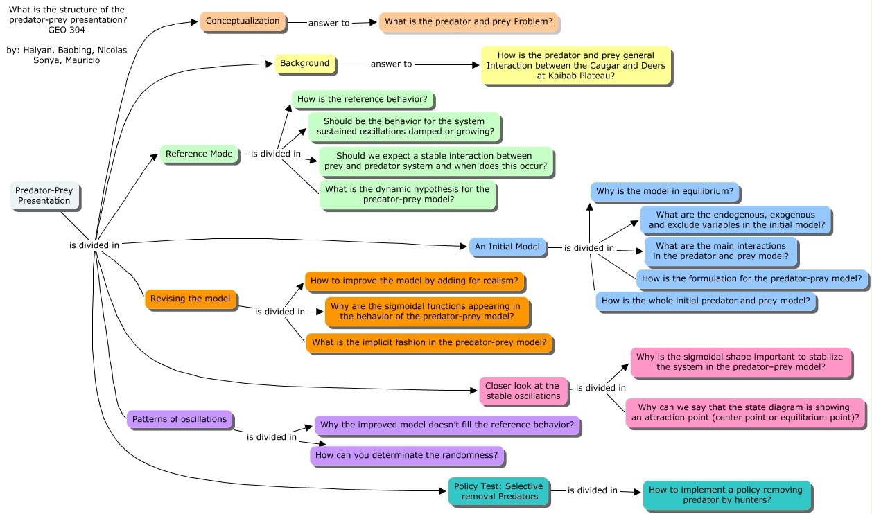
The Concept Map you are trying to access has information related to:
What is the structure of the predator-prey presentation, Revising the model is divided in Why are the sigmoidal functions appearing in the behavior of the predator-prey model?, Predator-Prey Presentation is divided in Revising the model, Predator-Prey Presentation is divided in Background, Closer look at the stable oscillations is divided in Why can we say that the state diagram is showing an attraction point (center point or equilibrium point)?, Background answer to How is the predator and prey general Interaction between the Caugar and Deers at Kaibab Plateau?, An Initial Model is divided in What are the main interactions in the predator and prey model?, Predator-Prey Presentation is divided in Patterns of oscillations, Policy Test: Selective removal Predators is divided in How to implement a policy removing predator by hunters?, An Initial Model is divided in Why is the model in equilibrium?, Reference Mode is divided in Should we expect a stable interaction between prey and predator system and when does this occur?