Warning:
JavaScript is turned OFF. None of the links on this page will work until it is reactivated.
If you need help turning JavaScript On, click here.
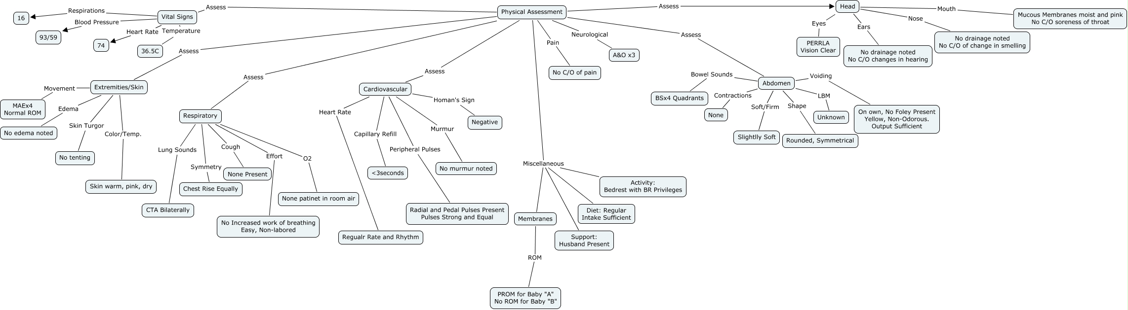
This Concept Map has information related to: concept map, Cardiovascular Peripheral Pulses Radial and Pedal Pulses Present Pulses Strong and Equal, Abdomen LBM Unknown, Respiratory Lung Sounds CTA Bilaterally, Extremities/Skin Skin Turgor No tenting, Respiratory O2 None patinet in room air, Extremities/Skin Edema No edema noted, Vital Signs Heart Rate 74, Membranes ROM PROM for Baby "A" No ROM for Baby "B", Cardiovascular Heart Rate Regualr Rate and Rhythm, Physical Assessment Miscellaneous Membranes