Warning:
JavaScript is turned OFF. None of the links on this page will work until it is reactivated.
If you need help turning JavaScript On, click here.
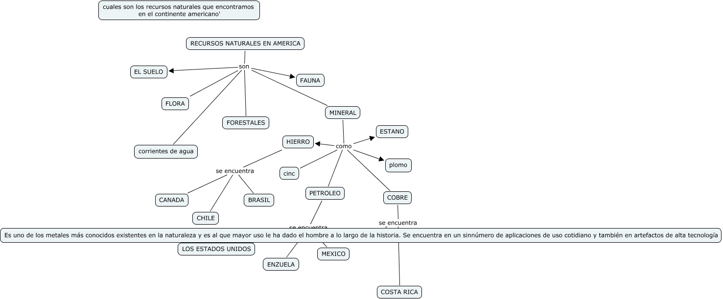
The Concept Map you are trying to access has information related to:
MINERALES, MINERAL como ESTANO, MINERAL como PETROLEO, RECURSOS NATURALES EN AMERICA son corrientes de agua, RECURSOS NATURALES EN AMERICA son FORESTALES, MINERAL como COBRE, RECURSOS NATURALES EN AMERICA son MINERAL, RECURSOS NATURALES EN AMERICA son FLORA, HIERRO se encuentra CANADA, COBRE se encuentra Es uno de los metales más conocidos existentes en la naturaleza y es al que mayor uso le ha dado el hombre a lo largo de la historia. Se encuentra en un sinnúmero de aplicaciones de uso cotidiano y también en artefactos de alta tecnología, MINERAL como cinc