Warning:
JavaScript is turned OFF. None of the links on this page will work until it is reactivated.
If you need help turning JavaScript On, click here.
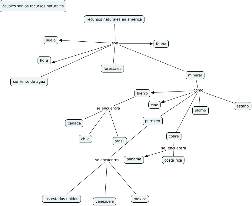
The Concept Map you are trying to access has information related to:
recursos naturales wendy, cobre se encuentra panama, recursos naturales en america son flora, petroleo se encuentra venezuela, mineral como plomo, petroleo se encuentra los estados unidos, hierro se encuentra brasil, mineral como cinc, mineral como hierro, hierro se encuentra canada, hierro se encuentra chile