Warning:
JavaScript is turned OFF. None of the links on this page will work until it is reactivated.
If you need help turning JavaScript On, click here.
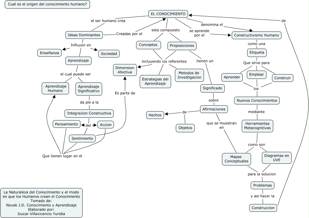
Este mapa conceptual tiene información relacionada a: El conocimiento humano, Afirmaciones de Objetos, EL CONOCIMIENTO esta compuesto Proposiciones, Afirmaciones de Hechos, Afirmaciones que se muestran en Mapas Conceptuales, Sentimiento Es parte de Dimension Afectiva, EL CONOCIMIENTO denomina el Constructivismo Humano, Proposiciones incluyendo los referentes Estrategias del Aprendizaje, Aprendizaje el cual puede ser Aprendizaje Significativo, Ideas Dominantes Creadas por el EL CONOCIMIENTO, Conceptos incluyendo los referentes Dimension Afectiva