Warning:
JavaScript is turned OFF. None of the links on this page will work until it is reactivated.
If you need help turning JavaScript On, click here.
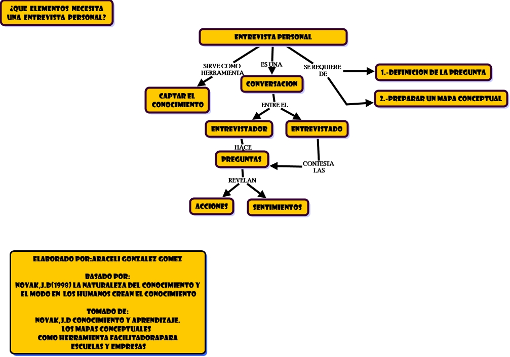
Este mapa conceptual tiene información relacionada a: ELEMENTOS DE UNA ENTREVISTA PERSONAL, PREGUNTAS REVELAN SENTIMIENTOS, CONVERSACION ENTRE EL ENTREVISTADOR, PREGUNTAS REVELAN ACCIONES, ENTREVISTADOR HACE PREGUNTAS, ENTREVISTADO CONTESTA LAS PREGUNTAS, ENTREVISTA PERSONAL SE REQUIERE DE 2.-PREPARAR UN MAPA CONCEPTUAL, ENTREVISTA PERSONAL ES UNA CONVERSACION, ENTREVISTA PERSONAL SE REQUIERE DE 1.-DEFINICION DE LA PREGUNTA, ENTREVISTA PERSONAL SIRVE COMO HERRAMIENTA CAPTAR EL CONOCIMIENTO, CONVERSACION ENTRE EL ENTREVISTADO