Warning:
JavaScript is turned OFF. None of the links on this page will work until it is reactivated.
If you need help turning JavaScript On, click here.
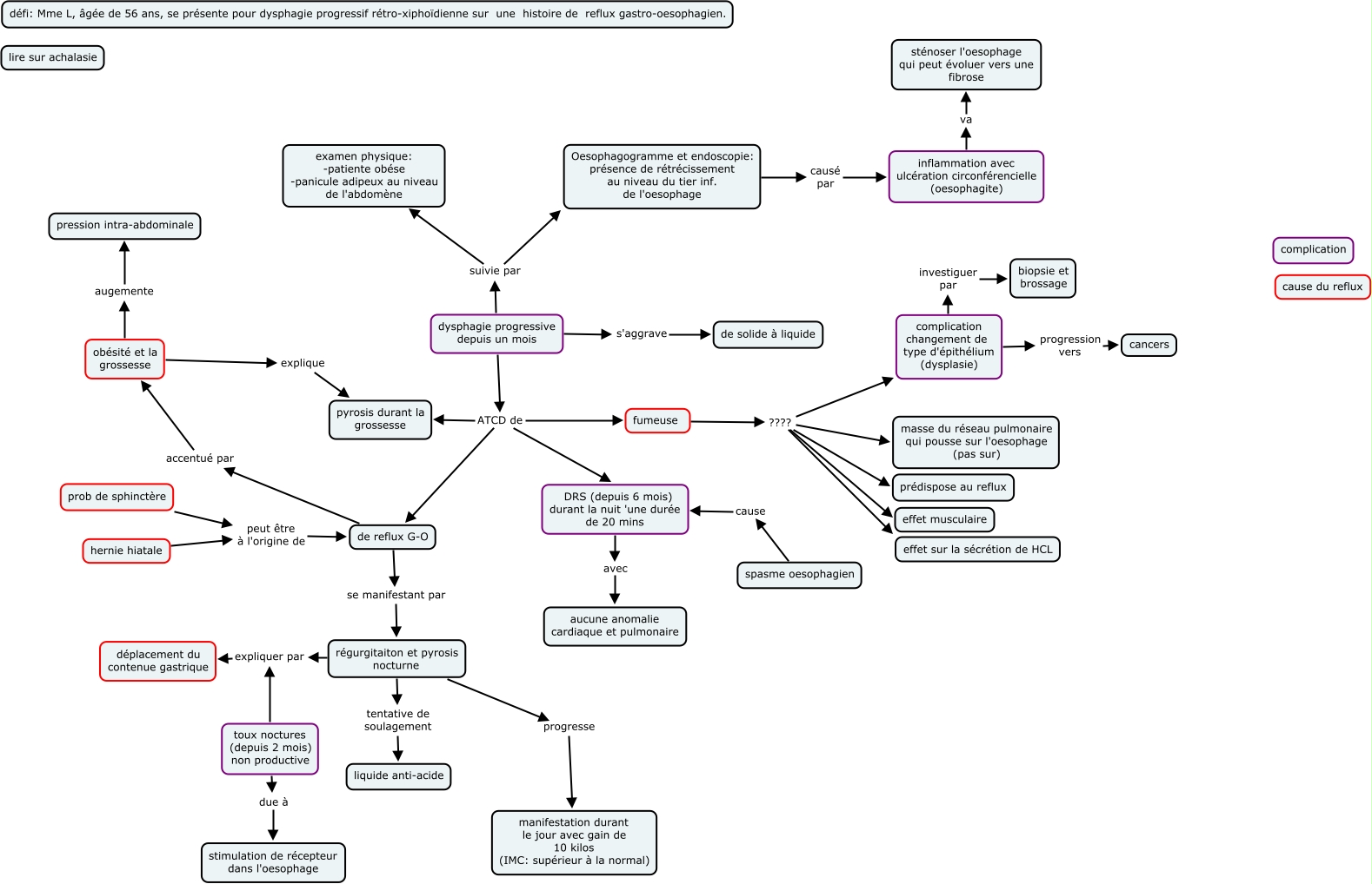
This Concept Map, created with IHMC CmapTools, has information related to: APP 1 aller, inflammation avec ulcération circonférencielle (oesophagite) va sténoser l'oesophage qui peut évoluer vers une fibrose, dysphagie progressive depuis un mois ATCD de fumeuse, de reflux G-O se manifestant par régurgitaiton et pyrosis nocturne, dysphagie progressive depuis un mois suivie par Oesophagogramme et endoscopie: présence de rétrécissement au niveau du tier inf. de l'oesophage, fumeuse ???? prédispose au reflux, dysphagie progressive depuis un mois ATCD de DRS (depuis 6 mois) durant la nuit 'une durée de 20 mins, fumeuse ???? complication changement de type d'épithélium (dysplasie), prob de sphinctère peut être à l'origine de de reflux G-O, complication changement de type d'épithélium (dysplasie) investiguer par biopsie et brossage, fumeuse ???? effet sur la sécrétion de HCL, obésité et la grossesse augemente pression intra-abdominale, fumeuse ???? masse du réseau pulmonaire qui pousse sur l'oesophage (pas sur), régurgitaiton et pyrosis nocturne expliquer par déplacement du contenue gastrique, toux noctures (depuis 2 mois) non productive due à stimulation de récepteur dans l'oesophage, dysphagie progressive depuis un mois ATCD de de reflux G-O, Oesophagogramme et endoscopie: présence de rétrécissement au niveau du tier inf. de l'oesophage causé par inflammation avec ulcération circonférencielle (oesophagite), spasme oesophagien cause DRS (depuis 6 mois) durant la nuit 'une durée de 20 mins, toux noctures (depuis 2 mois) non productive expliquer par déplacement du contenue gastrique, hernie hiatale peut être à l'origine de de reflux G-O, régurgitaiton et pyrosis nocturne progresse manifestation durant le jour avec gain de 10 kilos (IMC: supérieur à la normal)