Warning:
JavaScript is turned OFF. None of the links on this page will work until it is reactivated.
If you need help turning JavaScript On, click here.
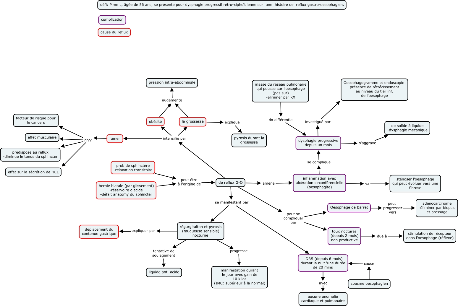
This Concept Map, created with IHMC CmapTools, has information related to: APP 1 Retour, hernie hiatale (par glissement) -réservoire d'acide -défait anatomy du sphincter peut être à l'origine de de reflux G-O, Oesophage de Barret peut progresser vers adénocarcinome -éliminer par biopsie et brossage, prob de sphinctère -relaxation transitoire peut être à l'origine de de reflux G-O, obésité augemente pression intra-abdominale, dysphagie progressive depuis un mois s'aggrave de solide à liquide -dysphagie mécanique, toux noctures (depuis 2 mois) non productive due à stimulation de récepteur dans l'oesophage (réflexe), fumer ???? effet musculaire, spasme oesophagien cause DRS (depuis 6 mois) durant la nuit 'une durée de 20 mins, inflammation avec ulcération circonférencielle (oesophagite) se complique dysphagie progressive depuis un mois, masse du réseau pulmonaire qui pousse sur l'oesophage (pas sur) -éliminer par RX dx différentiel dysphagie progressive depuis un mois, fumer ???? prédispose au reflux -diminue le tonus du sphincter, de reflux G-O intensifié par la grossesse, de reflux G-O intensifié par obésité, fumer ???? effet sur la sécrétion de HCL, la grossesse augemente pression intra-abdominale, régurgitaiton et pyrosis (muqueuse sensible) nocturne progresse manifestation durant le jour avec gain de 10 kilos (IMC: supérieur à la normal), régurgitaiton et pyrosis (muqueuse sensible) nocturne expliquer par déplacement du contenue gastrique, de reflux G-O peut se compliquer par Oesophage de Barret, la grossesse explique pyrosis durant la grossesse, de reflux G-O intensifié par fumer