Warning:
JavaScript is turned OFF. None of the links on this page will work until it is reactivated.
If you need help turning JavaScript On, click here.
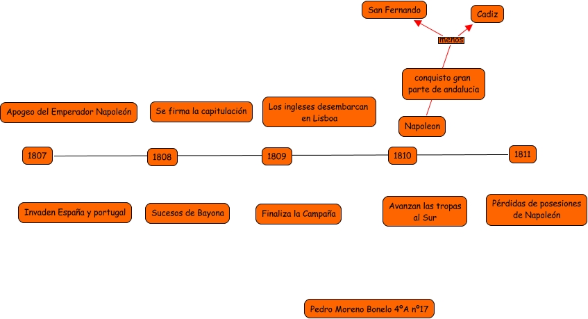
Este mapa conceptual tiene información relacionada a: 17.Pedro Moreno Bonelo, Napoleon menos San Fernando, Napoleon menos Cadiz, 1807 1811