Warning:
JavaScript is turned OFF. None of the links on this page will work until it is reactivated.
If you need help turning JavaScript On, click here.
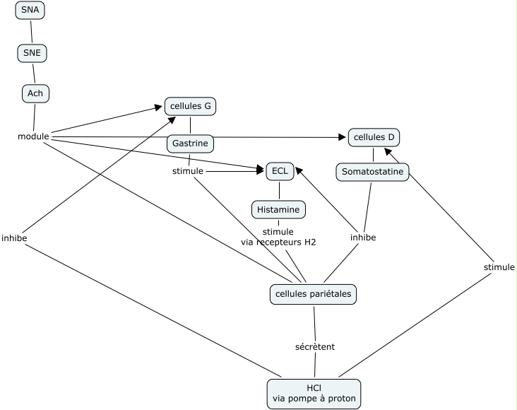
This Concept Map, created with IHMC CmapTools, has information related to: app 2 sécrétion HCl, HCl via pompe à proton inhibe cellules G, Ach module cellules pariétales, Ach module cellules G, Gastrine stimule ECL, Ach module ECL, SNE Ach, cellules D Somatostatine, Somatostatine inhibe ECL, Gastrine stimule cellules pariétales, Somatostatine inhibe cellules pariétales, Histamine stimule via recepteurs H2 cellules pariétales, HCl via pompe à proton stimule cellules D, cellules pariétales sécrètent HCl via pompe à proton, Ach module cellules D, SNA SNE, ECL Histamine, cellules G Gastrine