Warning:
JavaScript is turned OFF. None of the links on this page will work until it is reactivated.
If you need help turning JavaScript On, click here.
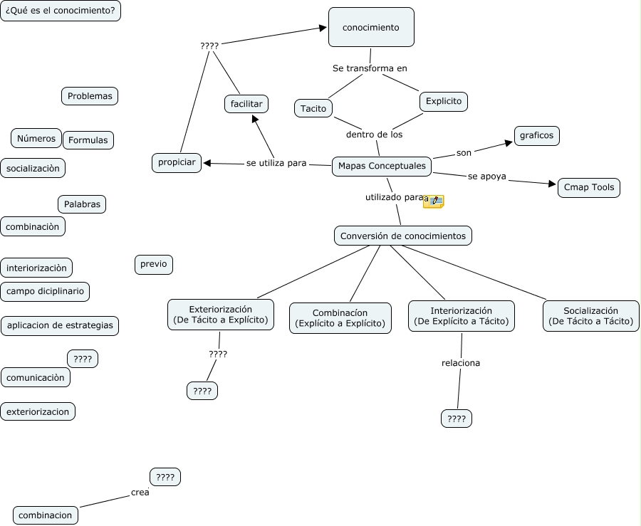
Este mapa conceptual tiene información relacionada a: Concimiento, propiciar ???? conocimiento, combinacion crea ????, facilitar ???? conocimiento, conocimiento Se transforma en Tacito, Exteriorización (De Tácito a Explícito) ???? ????, conocimiento Se transforma en Explicito, Conversión de conocimientos ???? Interiorización (De Explícito a Tácito), Interiorización (De Explícito a Tácito) relaciona ????, Mapas Conceptuales se apoya Cmap Tools, Mapas Conceptuales utilizado para Conversión de conocimientos, Conversión de conocimientos ???? Exteriorización (De Tácito a Explícito), Conversión de conocimientos ???? Combinacíon (Explícito a Explícito), Mapas Conceptuales se utiliza para propiciar, Conversión de conocimientos ???? Socialización (De Tácito a Tácito), Tacito dentro de los Mapas Conceptuales, Mapas Conceptuales son graficos, Mapas Conceptuales se utiliza para facilitar, Explicito dentro de los Mapas Conceptuales