Warning:
JavaScript is turned OFF. None of the links on this page will work until it is reactivated.
If you need help turning JavaScript On, click here.
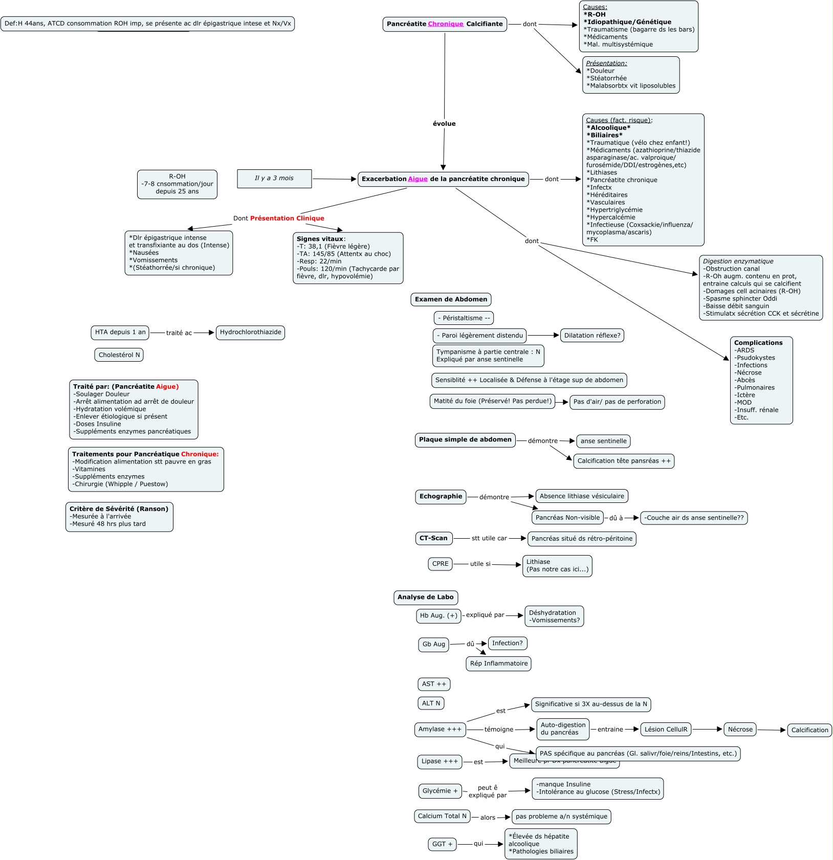
This Concept Map, created with IHMC CmapTools, has information related to: APP5 final, HTA depuis 1 an traité ac Hydrochlorothiazide, Il y a 3 mois Exacerbation Aigue de la pancréatite chronique, Glycémie + peut ê expliqué par -manque Insuline -Intolérance au glucose (Stress/Infectx), Lésion CellulR Nécrose, Exacerbation Aigue de la pancréatite chronique Dont Présentation Clinique Signes vitaux: -T: 38,1 (Fièvre légère) -TA: 145/85 (Attentx au choc) -Resp: 22/min -Pouls: 120/min (Tachycarde par fièvre, dlr, hypovolémie), Hb Aug. (+) expliqué par Déshydratation -Vomissements?, Gb Aug dû Infection?, Amylase +++ est Significative si 3X au-dessus de la N, Amylase +++ témoigne Auto-digestion du pancréas, Auto-digestion du pancréas entraine Lésion CellulR, Gb Aug dû Rép Inflammatoire, Pancréatite Chronique Calcifiante dont Causes: *R-OH *Idiopathique/Génétique *Traumatisme (bagarre ds les bars) *Médicaments *Mal. multisystémique, Exacerbation Aigue de la pancréatite chronique Dont Présentation Clinique *Dlr épigastrique intense et transfixiante au dos (Intense) *Nausées *Vomissements *(Stéathorrée/si chronique), Exacerbation Aigue de la pancréatite chronique dont Complications -ARDS -Psudokystes -Infections -Nécrose -Abcès -Pulmonaires -Ictère -MOD -Insuff. rénale -Etc., Plaque simple de abdomen démontre anse sentinelle, CT-Scan stt utile car Pancréas situé ds rétro-péritoine, Pancréas Non-visible dû à -Couche air ds anse sentinelle??, Nécrose Calcification, Plaque simple de abdomen démontre Calcification tête pansréas ++, CPRE utile si Lithiase (Pas notre cas ici...)